MINISTERIO DE SALUD Y ACCION SOCIAL
Decreto 1628/96
Apruébase la estructura organizativa de la Administración Nacional de Laboratorios e Institutos de Salud "Dr. Carlos G. Malbrán" (ANLIS).
Bs. As., 23/12/96
VISTO los Decretos Nros. 558 del 24 de mayo de 1996 y 660 del 24 de junio de 1996, y
CONSIDERANDO:
Que por el citado Decreto Nº 558/96 se estableció que las jurisdicciones, Organismos centralizados y descentralizados de la Administración Pública Nacional deben presentar una propuesta de estructura organizativa y distribución de las plantas de personal hasta el nivel de Dirección Nacional, General o equivalentes o primer nivel operativo con dependencia del nivel político.
Que de acuerdo a lo establecido por el artículo 44 del citado Decreto Nº 660/96 fueron transferidos al Instituto Nacional de Microbiología "Dr. Carlos G. Malbrán", el Instituto Nacional de Epidemiología "Dr. Juan H. Jara"; el Instituto Nacional de Epidemiología "Emilio Coni", el Instituto Nacional de Enfermedades Virales Humanas; el Instituto Nacional de Genética Médica; el Instituto Nacional de Chagas, "Dr. Fatala Chaben" y el Instituto Nacional de Investigaciones Nutricionales.
Que, en cumplimiento de dichas normas, el MINISTERIO DE SALUD Y ACCION SOCIAL ha elevado una propuesta de estructura organizativa.
Que la UNIDAD DE REFORMA Y MODERNIZACION DEL ESTADO, ha tomado la intervención que le compete.
Que con el fin de contar con una herramienta ágil que permita implementar el presente Decreto y adecuar el funcionamiento de la ADMINISTRACION NACIONAL DE LABORATORIOS E INSTITUTOS DE SALUD a las transformaciones que deben producirse para cumplir con la reforma del Estado, es necesario exceptuarla del cumplimiento de diversas normas relativas al sistema de selección de cargos con función ejecutiva.
Que la presente medida se dicta en virtud de lo previsto en el Art. 99, Inc. 1º, de la CONSTITUCION NACIONAL.
Por ello,
EL PRESIDENTE DE LA NACION ARGENTINA
DECRETA:
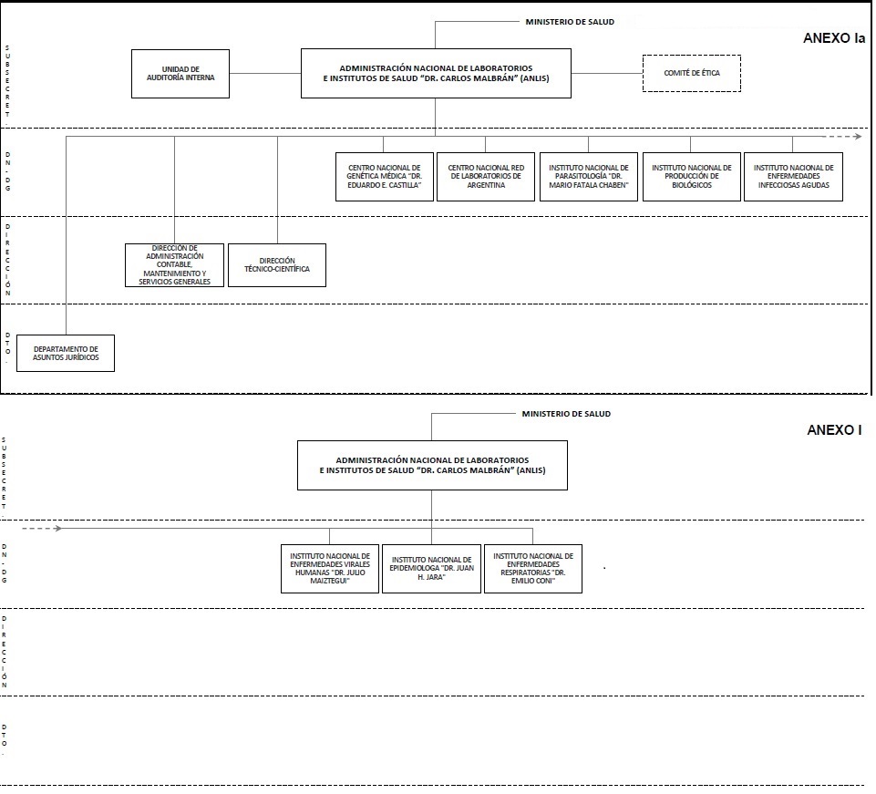
Artículo 1º — Apruébase la estructura organizativa de la ADMINISTRACION NACIONAL DE LABORATORIOS E INSTITUTOS DE SALUD, "DR. CARLOS G. MALBRAN" (ANLIS), de acuerdo al Organigrama, Objetivos, Responsabilidad Primaria y Acciones y Cargos - Planta Permanente que, como Anexos I, II y III forman parte integrante del presente decreto.
Art. 2º — Transfiérese a la directora del ex-INSTITUTO NACIONAL DE MICROBIOLOGIA "DR. CARLOS G. MALBRAN" a la ANLIS en carácter de titular de dicho organismo. A tal efecto se ratifica la designación dispuesta por Resolución del Ministerio de Salud y Acción Social Nº 424/96, en los términos de la actual nomenclatura del cargo.
Art. 3º — (Artículo derogado por art. 4° del Decreto N° 569/2019 B.O. 20/8/2019)
Art. 4º — En un plazo de hasta TREINTA (30) días, a partir del presente, la ADMINISTRACION NACIONAL DE LABORATORIOS E INSTITUTOS DE SALUD deberá presentar la propuesta de estructura organizativa de las aperturas inferiores a las que se aprueban en el presente Decreto, en concordancia con lo establecido por Decreto Nº 1545/94 reglamentado por la Resolución Nº 422/94 de la Secretaría de la Función Pública. Hasta tanto se aprueben, quedarán vigentes las unidades existentes de aperturas inferiores, como así también las de primera apertura que cambien de dependencia; conservando las respectivas atribuciones y con la asignación de los correspondientes cargos con funciones ejecutivas y adicionales.
Art. 5º — Facúltase por el término de NOVENTA (90) días al Señor MINISTRO DE SALUD Y ACCION SOCIAL a designar con carácter interino, y hasta tanto se sustancien los procesos de selección correspondientes, al personal que tendrá a su cargo las unidades organizativas que se creen mediante la estructura organizativa que se aprueba por el presente.
Art. 6º — Comuníquese, publíquese, dése a la Dirección Nacional del Registro Oficial y archívese. — MENEM. — Jorge A. Rodríguez. — Alberto J. Mazza.
ANEXO I
(Anexo sustituido por art. 4° del Decreto N° 192/2026 B.O. 26/03/2026. Vigencia: a partir del día de su dictado)

IF-2025-140832774-APN-ANLIS#MS
ANEXO II
ADMINISTRACION NACIONAL DE LABORATORIOS E INSTITUTOS DE SALUD "DR. CARLOS G. MALBRAN" - ANLIS
(Objetivos sustituidos por art. 3° del Decreto N° 569/2019 B.O. 20/8/2019)
OBJETIVOS
1. Entender en la coordinación y ejecución de las políticas del
MINISTERIO DE SALUD Y DESARROLLO SOCIAL en lo que respecta a la
prevención, diagnóstico referencial, vigilancia, monitoreo
epidemiológico investigación y tratamiento de enfermedades
transmisibles y no transmisibles, patologías de base total o
parcialmente genética y genómica, de alta prevalencia o baja ocurrencia.
2. Constituir el organismo de Referencia Nacional y Regional en el
ámbito de la Salud Pública, en materia sanitaria y
científico-tecnológica, que desarrolle actividades de diagnóstico
referencial, vigilancia epidemiológica, prevención y tratamiento, en la
producción de biológicos, en el control de calidad, en docencia e
investigación, en epidemiología y eco-epidemiología e innovación y
transferencia tecnológica, en sus áreas de incumbencia.
3. Entender en la dirección de una red de laboratorios que permita la
organización y la integración del diagnóstico de referencia de todas
sus áreas de competencia.
4. Entender en la producción y control de calidad de insumos
estratégicos para la salud humana destinados a la prevención, el
diagnóstico, el tratamiento y la vigilancia epidemiológica de las
patologías de alto impacto socio-sanitario a nivel nacional y regional.
5. Entender en la gestión del Biobanco Nacional de muestras biológicas
representativas de la población argentina y de países de la región y de
muestras asociadas a patologías de alto impacto y/o relevancia en Salud
Pública para satisfacer las necesidades de Salud Pública y del Sistema
Científico-Tecnológico Nacional, a través de plataformas de alta
complejidad de Biocontención.
6. Entender, dirigir y poner a disposición del sistema de salud y
científico-tecnológico nacional, áreas estratégicas seguras bajo
lineamientos específicos de bioseguridad y biocustodia, para el
desarrollo de actividades diagnósticas, de vigilancia, investigación y
producción.
7. Entender en la política científico-tecnológica y de aplicación, en
la promoción, aprobación y evaluación de proyectos de los Institutos
bajo su dependencia, en cooperación con unidades del MINISTERIO DE
SALUD Y DESARROLLO SOCIAL o de los Estados Provinciales y con otros
Organismos Nacionales e Internacionales.
8. Entender en el desarrollo de iniciativas que prioricen la equidad
sanitaria en todas las políticas nacionales y regionales relativas a
los determinantes sociales de la salud, y que consideren la posibilidad
de establecer políticas de protección social integrales y universales,
que prevean el fomento de la salud, y la reducción de la
morbi-mortalidad de la población.
9. Supervisar el accionar de los Institutos de su dependencia.
DIRECCION DE ADMINISTRACION CONTABLE, MANTENIMIENTO Y SERVICIOS GENERALES
RESPONSABILIDAD PRIMARIA
Conducir, evaluar, ejecutar y supervisar los programas y actividades inherentes al área administrativa contable de mantenimiento y producción y servicios generales y personal, con sujeción a las Disposiciones que determinan las leyes vigentes.
ACCIONES
1) Elaborar y administrar el presupuesto.
2) Administrar el personal del Establecimiento, aplicando reglamentaciones vigentes en la materia.
3) Conducir las actividades derivadas necesarias para el cumplimiento de la legislación vigente de las Resoluciones directivas e instrucciones emanadas de la Superioridad, en lo concerniente a su temática.
4) Conducir las acciones programadas en cada una de las especialidades de mantenimiento y Servicios Generales, instrumentando con el responsable directo, el control de los recursos humanos y la distribución de las tareas del área.
5) Coordinar la presentación a la Dirección de los informes administrativos para el análisis de los Directores.
6) Representar y asesorar a la Administración en su temática.
DEPARTAMENTO DE ASUNTOS JURIDICOS
RESPONSABILIDAD PRIMARIA
Representar y asesorar jurídicamente al Director del ANLIS y a las distintas áreas del organismo.
ACCIONES
1) Ejercer el control de legalidad y legitimidad de los actos administrativos.
2) Representar a la ANLIS en los juicios en que dicho organismo sea parte como actor o demandado, por intermedio de los apoderados que designe al efecto con relación a los derechos y obligaciones de que pueda ser titular, pudiendo transigir, comprometer en árbitros, prorrogar jurisdicciones, desistir de apelaciones y renunciar a prescripciones adquiridas, contestar los oficios judiciales y remitirlos a los que deben intervenir en su diligenciamiento y realizar todos aquellos actos necesarios tendientes a iniciar, proseguir y concluir juicios.
3) Asesorar en forma permanente en los aspectos legales a las distintas áreas del ANLIS.
4) Instruir los sumarios administrativos del organismo.
UNIDAD DE AUDITORIA INTERNA
RESPONSABILIDAD PRIMARIA
Controlar y evaluar el cumplimiento de las actividades específicas y sustantivas de la institución, aplicando las prescripciones establecidas por la Ley 24.156, los lineamientos y pautas que fijen la máxima autoridad de la ADMINISTRACION NACIONAL DE LABORATORIOS E INSTITUTOS DE SALUD y la SINDICATURA GENERAL DE LA NACION a través de un enfoque integral e integrado que asegure el logro de: Eficiencia, Eficacia y Economía.
ACCIONES
1) Elaborar el Plan General y Planes anuales de la auditoría Interna.
2) Evaluar el cumplimiento de las políticas, planes y procedimientos establecidos por la autoridad superior del ANLIS.
3) Evaluar la aplicación de los controles operativos, contables, presupuestarios, patrimoniales y financieros.
4) Emitir opinión sobre normas y procedimientos y el sistema de control interno del ANLIS.
5) Producir informes sobre las auditorías realizadas y comunicarlos a la Dirección del ANLIS y a la SINDICATURA GENERAL DE LA NACION.
6) Efectuar el seguimiento de recomendaciones y observaciones formuladas en sus respectivos informes.
7) Informar a la SINDICATURA GENERAL DE LA NACION, sobre los temas que le sean requeridos en lo atinente al desarrollo de sus actividades.
DIRECCION TECNICO-CIENTIFICA
RESPONSABILIDAD PRIMARIA
Entender en la coordinación de las actividades técnico-científicas inherentes a los objetivos de la ANLIS, en apoyo a la Dirección de la misma.
ACCIONES
1) Coordinar las iniciativas de investigación, priorizadas por la ANLIS y participar en su evaluación y seguimiento.
2) Coordinar las tareas de aplicación y de producción de biológicos.
3) Representar a la Dirección de la ANLIS, en las actividades que su Dirección considere necesarias.
INSTITUTO NACIONAL DE ENFERMEDADES INFECCIOSAS AGUDAS
RESPONSABILIDAD PRIMARIA
Desarrollar y promover el conocimiento de las características biológicas de los virus, bacterias, hongos, como agentes etiológicos en patologías humanas, sus vías de transmisión y su diagnostico.
ACCIONES
1) Realizar las acciones correspondientes al Laboratorio Nacional de Referencia en el diagnóstico viral, bacteriano y fúngico y participar en la organización de la Red Nacional de Laboratorios en el tema de su competencia.
2) Dirigir, organizar y participar en investigaciones y desarrollo metodológico en los temas de su especialidad.
3) Contribuir al desarrollo de vacunas, inmunomoduladores, reactivos de diagnóstico y agentes terapéuticos, para la prevención y control de enfermedades de su incumbencia.
4) Actuar directamente o a través de las unidades de la Red de Laboratorios, en el control y vigilancia epidemiológica, caracterizando los agentes causales o los reservorios o los vectores de los mismos, en caso de brotes epidémicos y en las endemias.
INSTITUTO NACIONAL DE PRODUCCION DE BIOLOGICOS
RESPONSABILIDAD PRIMARIA
(Responsabilidad Primaria sustituidas por art. 7° del Decreto N° 192/2026 B.O. 26/03/2026. Vigencia: a partir del día de su dictado)
Investigar, desarrollar, innovar y manufacturar productos biológicos tales como vacunas, inmunoterápicos, inmunobiológicos, reactivos para uso diagnóstico y otros insumos estratégicos en salud; destinados a la prevención, el tratamiento, el diagnóstico y la vigilancia epidemiológica de las patologías de relevancia socio-sanitaria a nivel nacional. Promover la formación y capacitación en materia de productos biológicos.
ACCIONES
(Acciones sustituidas por art. 7° del Decreto N° 192/2026 B.O. 26/03/2026. Vigencia: a partir del día de su dictado)
1. Desarrollar vacunas, inmunoterápicos, inmunobiológicos (antivenenos, antitoxinas, etc.) y sus ingredientes farmacéuticos activos, reactivos para uso diagnóstico y materiales biológicos de referencia que resulten de interés sanitario.INSTITUTO NACIONAL DE ENFERMEDADES VIRALES HUMANAS "DR. JULIO MAIZTEGUI"
RESPONSABILIDAD PRIMARIA
Realizar actividades relacionadas con el diagnóstico, la investigación, el tratamiento y la prevención de las enfermedades virales humanas.
ACCIONES
1) Ejecutar estudios de virología en investigaciones biotecnológicas y epidémicas.
2) Realizar estudios tendientes a relacionar el ecosistema y sus modificaciones con las patologías humanas.
3) Producir vacunas virales de acuerdo a las necesidades del país y a las decisiones gubernamentales.
4) Realizar el control de calidad de las vacunas que se elaboran en el Instituto.
5) Conducir la vigilancia epidemiológica de las fiebres hemorrágicas.
6) Coordinar y mantener un sistema de intercambio permanente con los Centros Referenciales provinciales en las materias de su incumbencia y relacionados a información, insumos de referencia y capacitación.
INSTITUTO NACIONAL DE PARASITOLOGIA "DR. MARIO FATALA CHABEN"
RESPONSABILIDAD PRIMARIA
(Responsabilidad Primaria sustituidas por art. 6° del Decreto N° 192/2026 B.O. 26/03/2026. Vigencia: a partir del día de su dictado)
ACCIONES
(Acciones sustituidas por art. 6° del Decreto N° 192/2026 B.O. 26/03/2026. Vigencia: a partir del día de su dictado)
INSTITUTO NACIONAL DE EPIDEMIOLOGIA "DR. JUAN H. HARA"
RESPONSABILIDAD PRIMARIA
Realizar estudios e investigaciones sobre el proceso salud-enfermedad de la población, y en base a los resultados obtenidos, establecer procedimientos tendientes a promover y mejorar la salud, a través de la capacitación de recursos humanos.
ACCIONES
1) Organizar, programar, coordinar y supervisar las actividades de formación y capacitación del personal profesional, técnico y auxiliar, intra y extra institucional.
2) Participar en el desarrollo de los programas de prevención y control, y en el fortalecimiento de los servicios de atención de las personas, dentro del marco de sistemas locales de salud.
3) Colaborar en las actividades de vigilancia epidemiológica y control de brotes epidémicos.
4) Realizar investigaciones relacionadas con el proceso salud- enfermedad y participar con la Red Nacional de Laboratorios en el programa de prevención de infecciones hospitalarias.
INSTITUTO NACIONAL DE ENFERMEDADES RESPIRATORIAS "DR. EMILIO CONI"
RESPONSABILIDAD PRIMARIA
Realizar estudios e investigaciones epidemiológicas, operacionales, clínicas y de laboratorio sobre enfermedades respiratorias, y capacitar los recursos humanos necesarios con la finalidad de contribuir a mejorar la salud de la población.
ACCIONES
1) Conducir y coordinar la Red Nacional de Diagnóstico de la Tuberculosis y otras enfermedades respiratorias, para extender, mejorar y mantener la calidad de las prestaciones.
2) Desarrollar y realizar técnicas de diagnóstico tendientes a mejorar el conocimiento epidemiológico de las enfermedades en apoyo a los programas de control.
3) Realizar técnicas de laboratorio a fin de colaborar en el conocimiento de la prevalencia y el control de las enfermedades.
4) Colaborar en las actividades de vigilancia epidemiológica y control de brotes epidémicos.
5) Desarrollar programas de capacitación.
CENTRO NACIONAL DE INVESTIGACIONES NUTRICIONALES
RESPONSABILIDAD PRIMARIA
(Responsabilidad Primaria y Acciones derogadas por art. 5° del Decreto N° 192/2026 B.O. 26/03/2026. Vigencia: a partir del día de su dictado)
ACCIONES
CENTRO NACIONAL DE GENETICA MEDICA “Dr. Eduardo E. CASTILLA”
(Nota Infoleg: Por art. 1° del Decreto N° 1657/2012 B.O. 18/9/2012 se sustituye la denominación del CENTRO NACIONAL DE GENETICA MEDICA dependiente de la ADMINISTRACION NACIONAL DE LABORATORIOS E INSTITUTOS DE SALUD “Dr. Carlos G. MALBRAN”, por el de CENTRO NACIONAL DE GENETICA MEDICA “Dr. Eduardo E. CASTILLA”)
RESPONSABILIDAD PRIMARIA
Realizar estudios e investigaciones relacionados con los factores genéticos y/o ambientales participantes en la etiología de las enfermedades crónicas, físicas y mentales.
ACCIONES
1) Prestar servicios asistenciales de la especialidad, elaborar normas de diagnóstico y/o tratamiento y actuar como centro de referencia a nivel nacional.
2) Realizar programas de capacitación para profesionales y técnicos en genética médica e implementar programas de docencia en la materia.
3) Conducir el estudio y la investigación en genética experimental y realizar las actividades necesarias para el desarrollo de modelos animales para las investigaciones sobre enfermedades humanas hereditarias.
4) Implementar las nuevas técnicas desarrolladas en relación al diagnóstico, pronóstico y prevención de enfermedades genéticas.
CENTRO NACIONAL DE DIAGNOSTICO E INVESTIGACION DE ENDEMO-EPIDEMIAS (CEDIE)
RESPONSABILIDAD PRIMARIA
(Responsabilidad Primaria y Acciones derogadas por art. 5° del Decreto N° 192/2026 B.O. 26/03/2026. Vigencia: a partir del día de su dictado)
ACCIONES
CENTRO NACIONAL RED DE LABORATORIOS DE ARGENTINA
RESPONSABILIDAD PRIMARIA
Planificar, establecer y actualizar un sistema efectivo de Información, capacitación y suministro de insumos a los Laboratorios de la Red de Laboratorios de la Argentina, dedicados al diagnóstico de las enfermedades de incumbencias de la ANLIS y al control de la transmisión de infecciones por la sangre a transfundir, que permita garantizar a la población la cobertura total y la atención oportuna, optimizando el aprovechamiento de conocimientos y recursos.
ACCIONES
1) Organizar el Sistema de Intercambio Informativo permanente entre los componentes de la Red de Laboratorios del país.
2) Mantener e incrementar el sistema de información entre los Servicios que se ocupan de procesar la sangre a transfundir.
3) Promover y realizar la capacitación y actualización técnica del personal que se desempeña en la Red de Laboratorios.
4) Coordinar la distribución de insumos de refencia y de insumos controlados necesarios para el desempeño de los Laboratorios de la Red.
5) Coordinar con el Centro Nacional de Control de Calidad de Biológicos, la realización del control de calidad externo del Diagnóstico de los Laboratorios de la Red.
CENTRO NACIONAL DE CONTROL DE CALIDAD DE BIOLOGICOS
RESPONSABILIDAD PRIMARIA
(Responsabilidad Primaria y Acciones derogadas por art. 5° del Decreto N° 192/2026 B.O. 26/03/2026. Vigencia: a partir del día de su dictado)
ACCIONES



- Anexo I (Nota Infoleg: Por art. 1° del Decreto N° 1657/2012 B.O. 18/9/2012 se sustituye la denominación del CENTRO NACIONAL DE GENETICA MEDICA dependiente de la ADMINISTRACION NACIONAL DE LABORATORIOS E INSTITUTOS DE SALUD “Dr. Carlos G. MALBRAN”, por el de CENTRO NACIONAL DE GENETICA MEDICA “Dr. Eduardo E. CASTILLA”);