INSTITUTO NACIONAL DE CINE Y ARTES AUDIOVISUALES

Resolución 545/2024

RESOL-2024-545-APN-INCAA#MCH

Ciudad de Buenos Aires, 22/08/2024

VISTO el EX-2024-87006226-APN-SGS#INCAA del Registro del INSTITUTO NACIONAL DE CINE Y ARTES AUDIOVISUALES, la Ley N° 17.741 (t.o. 2001) y sus modificatorias y N° 24.467 y sus modificatorias, los Decretos N° 1536 de fecha 20 de agosto de 2002, N° 202 de fecha 28 de febrero de 2024, N° 662 de fecha 23 de julio de 2024, y

CONSIDERANDO:

Que la Ley N° 17.741 (t.o. 2001) y sus modificatorias (en adelante, la “Ley de Cine”), establece que el INSTITUTO NACIONAL DE CINE Y ARTES AUDIOVISUALES (en adelante, el “INCAA”), tiene a su cargo el fomento y regulación de la actividad cinematográfica en todo el territorio de la República, y en el exterior, en cuanto se refiere a la cinematografía nacional.

Que, dados los avances tecnológicos que conllevan cambios de paradigma es que el INCAA se constituye como una herramienta de importancia sustancial para el ejercicio de la actividad de promoción audiovisual.

Que el INCAA administra el Fondo de Fomento Cinematográfico para diversos fines y aplicaciones.

Que la Ley de Cine tiene como objetivo lograr un mayor desarrollo de la actividad audiovisual con la promoción y estímulo a los productores para realizar sus obras a través de créditos y subsidios.

Que la Ley de Cine en su artículo 34 establece que el INCAA tendrá privilegio especial sobre los subsidios que otorgue y facultad para emplearlos en saldar las deudas que por cualquier concepto sus beneficiarios mantengan con el organismo.

Que la Ley de Cine en su artículo 37 establece que el INCAA podrá destinar fondos al otorgamiento de créditos para la producción de películas nacionales o coproducciones de largometraje.

Que, si bien el otorgamiento de créditos y de subsidios son dos medidas de fomento distintas, el INCAA ha tenido a través de los años una política complementaria de ambas.

Que la Ley N° 24.467 (Pequeñas y Medianas Empresas) y sus modificatorias crea el régimen de las Sociedades de Garantías Recíprocas con el objetivo de permitir el acceso al crédito dentro del sistema financiero para aquellas pequeñas empresas que no cumplan con los requisitos establecidos por el Banco Central de la República Argentina.

Que en forma complementaria y de acuerdo a las prerrogativas establecidas en cabeza del INCAA, resulta pertinente establecer mediante la presente un procedimiento de asistencia para tramitar garantías para que los beneficiarios de la Ley de Cine puedan acceder a créditos a través de una entidad bancaria.

Que se ha celebrado un convenio marco entre el INCAA y GARANTIZAR SGR con el objetivo principal de facilitar el acceso al crédito y mejorar las condiciones de financiamiento para las pequeñas y medianas empresas (PyMEs).

Que el INCAA ha solicitado a GARANTIZAR SGR la obtención de un esquema de otorgamiento de garantías recíprocas con el objeto de establecer un mecanismo que permita a la producción audiovisual la posibilidad de acceder en mejores condiciones al crédito del mercado.

Que, en el mismo sentido, resulta necesario establecer el otorgamiento de microcréditos, que permitan lograr la inclusión financiera de todo el sector audiovisual y con ello, el crecimiento y avance de la adopción de esquemas de financiamiento.

Que los microcréditos son préstamos de pequeña escala otorgados a productores audiovisuales con el objetivo de financiar proyectos de producción, postproducción y distribución de obras cinematográficas.

Que el Programa de Microcréditos para la Producción Audiovisual establecido por el INCAA, constituye una herramienta necesaria para el fortalecimiento de la industria audiovisual nacional.

Que se requiere la conformación de un equipo técnico tanto para la evaluación crediticia del otorgamiento de créditos y microcréditos como para la gestión de los mismos.

Que los créditos y los microcréditos destinados a la industria, conjuntamente con los concursos enfocados a la detección de talentos forman parte del Plan de Promoción del INCAA.

Que, asimismo, la normativa establece el otorgamiento de subsidios a la exhibición por sala y subsidios por otras formas de exhibición.

Que establece a su vez que toda película nacional no podrá ser exhibida sin tener el certificado de exhibición y que para ello deberá solicitarse la clasificación final de la película, para lo cual se requiere haber: (i) entregado la Copia A, (ii) obtenido el reconocimiento final de costos, (iii) obtenido el certificado de calificación extendido por la Comisión Asesora de Exhibiciones Cinematográficas (“CAEC”) y, (iv) contar con el certificado de libre deuda que acredite el cumplimiento de las obligaciones laborales y gremiales.

Que a fin de poder reconocer la coproducción internacional de una película es necesario presentar los créditos definitivos según aparezca en el film, con indicación de las respectivas nacionalidades. Asimismo deberá acompañar una nota en carácter de declaración jurada por la plataforma INCAA en Línea que: (i) identifique el convenio internacional que rige la coproducción, (ii) señalar que se ha dado cumplimiento efectivo a las aportaciones financieras comprometidas de acuerdo al contrato de coproducción y (iii) identificar al personal técnico y artístico (especificando nacionalidad y roles) con el que se ha dado cumplimiento a los mínimos establecidos por el convenio de coproducción respectivo por parte de cada uno de los coproductores.

Que conforme el segundo párrafo del artículo 30 de la Ley de Cine, el INCAA dictará las normas reglamentarias referentes al otorgamiento y formas de pago de los subsidios relacionados a las otras formas de exhibición.

Que la condición para acceder a ambos subsidios es la exhibición en sala cinematográfica y en otras formas de exhibición, debiendo para ello tener en cuenta el producido bruto de boletería o la intensidad de la audiencia en los otros medios o formas de exhibición.

Que en virtud de todo lo expuesto debe dictarse el correspondiente acto administrativo.

Que la GERENCIA GENERAL, la UNIDAD DE AUDITORÍA INTERNA, la GERENCIA DE ADMINISTRACIÓN Y FINANZAS, la GERENCIA DE POLÍTICAS PÚBLICAS y la GERENCIA DE ASUNTOS LEGALES han tomado la intervención de competencia.

Que la facultad para el dictado de la presente Resolución surge de la Ley N° 17.741 (t.o. 2001) y sus modificatorias y el Decreto N° 202/2024.

Por ello,

EL PRESIDENTE DEL INSTITUTO NACIONAL DE CINE Y ARTES AUDIOVISUALES

RESUELVE:

ARTÍCULO 1°. - Aprobar el procedimiento de asistencia para la obtención de créditos canalizados a través del convenio marco celebrado con GARANTIZAR SGR y el correspondiente flujograma del procedimiento, los cuales integran la presente Resolución como Anexos I y II e identificados como IF-2024-89315709-APNSGP#INCAA e IF-2024-89316083-APN-SGP#INCAA, respectivamente.

ARTÍCULO 2º.- Aprobar el procedimiento de otorgamiento de Microcréditos para la Producción Audiovisual y el correspondiente flujograma del procedimiento, los cuales, como Anexos III y IV forman parte integrante de la presente Resolución, identificados como IF-2024-90233804-APN-GPP#INCAA e IF-2024-90165746-APN-GPP#INCAA, respectivamente.

ARTICULO 3°. – Aprobar el procedimiento y los requisitos para acceder a los subsidios de otras formas de exhibición y el correspondiente flujograma, que como Anexos V y VI forman parte integrante de la presente y se identifican como IF-2024-90166572-APN-GPP#INCAA e IF-2024-90166866-APN-GPP#INCAA.

ARTÍCULO 4°. - La liberación de fondos que genere la aplicación de la presente Resolución estará sujeta a disponibilidad presupuestaria.

ARTÍCULO 5°. - Publíquese en la página web del INCAA http://www.incaa.gob.ar.

ARTÍCULO 6º: La presente Resolución entrará en vigencia a partir de su publicación en el Boletín Oficial.

ARTÍCULO 7°. - Regístrese, publíquese, dese a la DIRECCIÓN NACIONAL DEL REGISTRO OFICIAL y oportunamente archívese.

Carlos Luis Pirovano

NOTA: El/los Anexo/s que integra/n este(a) Resolución se publican en la edición web del BORA -www.boletinoficial.gob.ar-

e. 26/08/2024 N° 57001/24 v. 26/08/2024

(Nota Infoleg: Los anexos referenciados en la presente norma han sido extraídos de la edición web de Boletín Oficial)

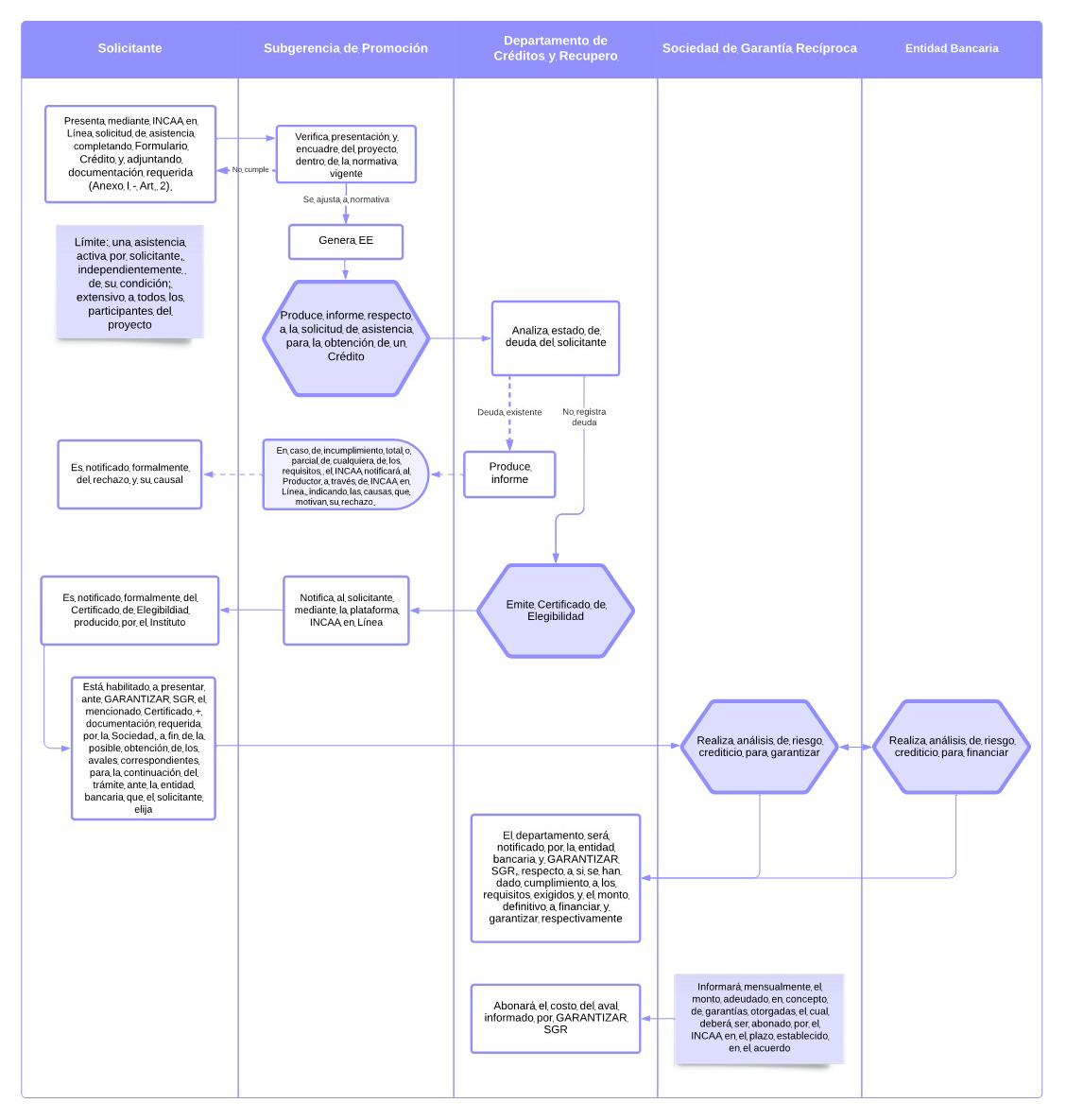
ANEXO I

PROCEDIMIENTO DE ASISTENCIA PARA LA OBTENCIÓN DE CRÉDITOS CANALIZADOS A TRAVÉS DE GARANTIZAR SGR.

1°. - INICIO DEL TRÁMITE:

El productor presentante de un proyecto cinematográfico (en adelante, el "Productor”) podrá solicitar la asistencia para la obtención de un aval de GARANTIZAR SGR, que le permita solicitar un crédito para la producción de la película a una entidad bancaria pública o privada.

Para poder solicitar la asistencia del INCAA, (i) el Productor deberá estar inscripto ante el Registro Público de la Actividad Cinematográfica y Audiovisual ("RPACA”) del INCAA y tener vigente y actualizada toda la información requerida, (ii) haber completado el formulario CREDITOS, y (iii) no deberá registrar deuda alguna con el INCAA.

2°.- PRESENTACIÓN:

El Productor deberá presentar la solicitud de asistencia, a través de la plataforma INCAA en línea, la cual incluirá:

a) Formulario CREDITOS.

b) Constancia de inscripción ante la ADMINISTRACIÓN FEDERAL DE INGRESOS PÚBLICOS.

c) Si el Productor fuera una persona jurídica, deberá presentar una copia certificada por Escribano Pública de (i) Instrumento constitutivo (Estatuto Social o Contrato Social), con todas sus modificaciones; y (ii) Acta de Asamblea o de Reunión de Socios y Acta de Directorio con la última designación de autoridades. En caso que la persona jurídica estuviera representada por un apoderado deberá acompañar una copia certificada del poder otorgado, que deberá tener facultades suficientes para obligar a la persona jurídica.

d) Cronograma de producción de la película, el que tendrá carácter de Declaración Jurada.

3°.-ADMISIÓN:

La Subgerencia de Promoción, una vez presentada la solicitud a través de INCAA en Línea, verificará la documentación y que el proyecto se encuadre dentro de la normativa del INCAA.

En caso que la documentación presentada se ajuste a la normativa, la Subgerencia de Promoción remitirá la solicitud y un informe al respecto al Departamento de Créditos y Recupero de la Gerencia de Administración Y Finanzas.

4°. - ANÁLISIS DE DEUDA Y ENTREGA DEL CERTIFICADO DE ELEGIBILIDAD:

El Departamento de Créditos y Recupero, una vez recibida la documentación y el informe, analizará el estado de deuda del productor ante el INCAA a los efectos de su verificación.

En caso de no registrar deuda, el Departamento de Créditos y Recupero emitirá un certificado de elegibilidad a los efectos de la continuación del trámite con GARANTIZAR SGR (el "Certificado de Elegibilidad”) y notificará al Productor a través de INCAA en línea.

Dicho certificado habilitará al productor a la presentación ante GARANTIZAR SGR y le permitirá obtener la garantía con el costo subsidiado por el INCAA. Una vez obtenido el Certificado de Elegibilidad corresponderá a GARANTIZAR SGR el análisis del riesgo crediticio, a cuyo efecto se facilitarán las condiciones de la garantía.

En los casos en los que se constatare el incumplimiento total o parcial de cualquiera de los requisitos indicados, el INCAA notificará al Productor a través de INCAA en Línea, indicando las causas que motivan su rechazo.

Resultarán inhabilitados para la prosecución del trámite quienes se encontraren en mora monetaria o no monetaria en cuanto a la cancelación de obligaciones devengadas con anterioridad.

5°.- COSTO DE LA ASISTENCIA:

El INCAA abonará el costo del aval informado por GARANTIZAR SGR.

6°.- CANTIDAD MÁXIMA DE ASISTENCIAS:

Un mismo Productor, ya sea persona humana o jurídica, no podrá ser beneficiario de más de UNA (1) asistencia activa.

A los efectos del presente artículo, se tomará en cuenta a todos los presentantes del proyecto, independientemente de que sean o no los Productores que solicitaron la asistencia.

7°.- ENTIDAD FINANCIERA Y SOCIEDAD DE GARANTÍA RECIPROCA:

Una vez obtenido el Certificado de Elegibilidad el Productor remitirá el mismo junto a la documentación requerida por GARANTIZAR SGR a los efectos de obtener los avales correspondientes para la continuación del trámite ante la entidad bancaria que él mismo seleccione.

La entidad bancaria y GARANTIZAR SGR evaluarán la presentación y comunicarán al INCAA si se han dado cumplimiento a los requisitos exigidos y el monto definitivo a financiar y garantizar respectivamente.

8°. - PROYECTOS ANTERIORES.

Aquellos proyectos que hayan quedado enmarcados en el artículo 2 de la Resolución INCAA N° 27/2024, tendrán por cumplidos los puntos 1° (ii), 2° y 3° del presente procedimiento para acceder al crédito, debiendo manifestar su voluntad por Nota suscripta con firma certificada a través de INCAA en Línea.

IF-2024-89315709-APN-SGP#INCAA



Anexo II - Procedimiento de asistencia para la obtención de Créditos canalizados a través de Garantizar SGR



IF-2024-89316083-APN-SGP#INCAA



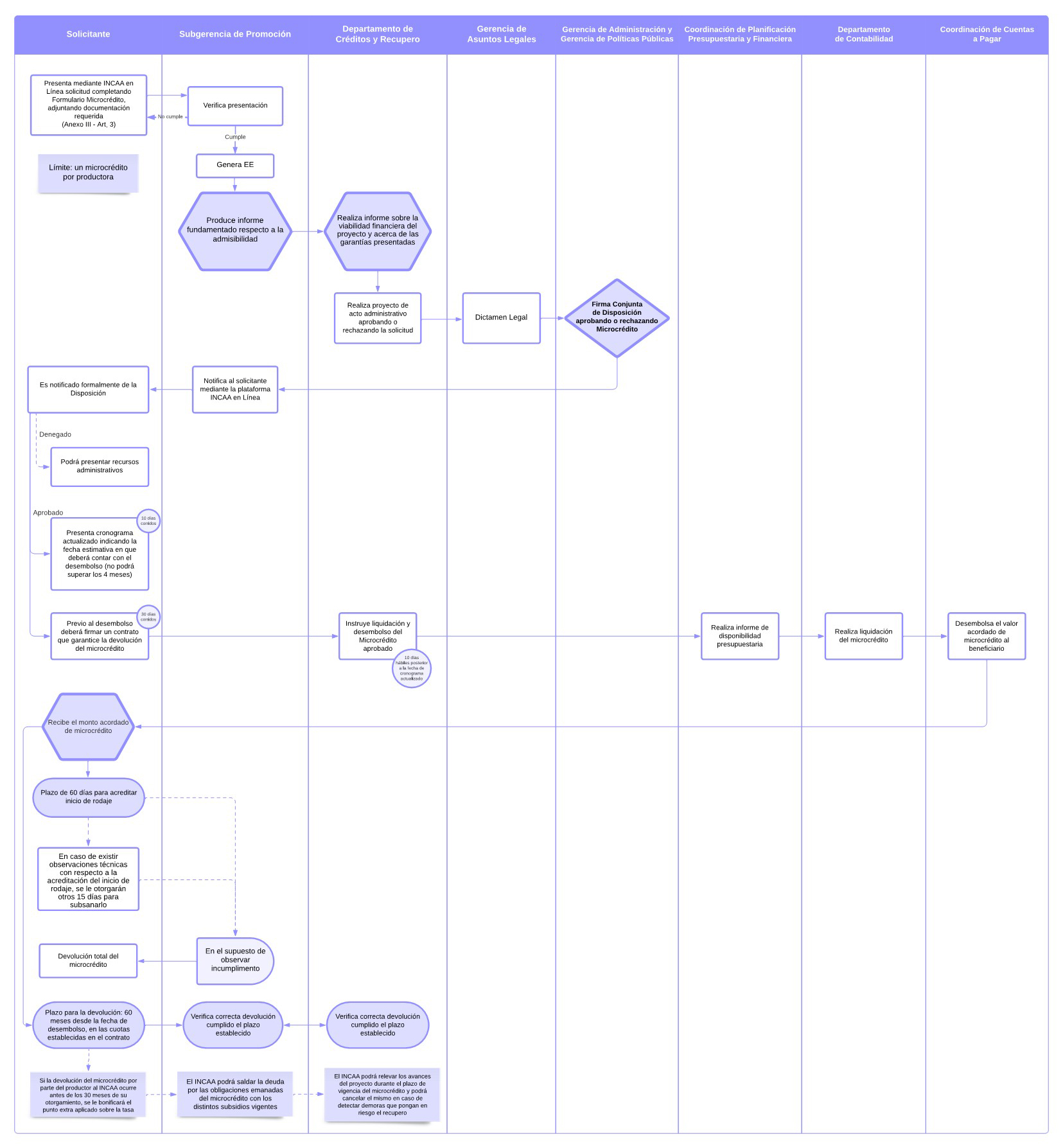
ANEXO III

PROCEDIMIENTO DE MICROCRÉDITOS PARA LA PRODUCCIÓN AUDIOVISUAL

1°.- DEFINICIÓN Y OBJETIVO

El sistema de microcréditos tiene como objetivo proporcionar asistencia financiera a proyectos audiovisuales nacionales.

Esta asistencia está destinada a facilitar la producción y postproducción de obras audiovisuales que cumplan con los requisitos establecidos por el INCAA y cubrirá hasta el 50% del presupuesto presentado por el Productor o hasta el 5% del monto establecido por el INCAA en el presupuesto para microcréditos con un tope máximo equivalente en PESOS a la suma de DÓLARES ESTADOUNIDENSES CINCUENTA MIL (USD 50.000) para proyectos de Ficción y Animación y DÓLARES ESTADOUNIDENSES VEINTICINCO MIL (USD 25.000) para proyectos de Documental, calculado al tipo de cambio vendedor del Banco de la Nación Argentina del día anterior del efectivo pago.

2°.- EVALUACIÓN Y APROBACIÓN

El INCAA evaluará a través de la Subgerencia de Promoción y el Departamento de Créditos y Recupero conforme Punto 5°, las solicitudes de microcréditos sobre la base de criterios de solvencia y capacidad de pago del solicitante en base a lo establecido en el ítem h) del Punto 3° referido a los requisitos para acceder al microcrédito. Las decisiones se comunicarán en un plazo máximo de 30 días corridos a través de INCAA en Línea.

3°.- REQUISITOS

3.1. Para acceder a un microcrédito, el Productor deberá cumplir con los siguientes requisitos:

a) Inscripción actualizada del Productor en el Registro Público de la Actividad Cinematográfica y Audiovisual ("RPACA”).

b) Presentar en INCAA en Línea el Formulario MICROCRÉDITOS

c) No registrar deuda con el INCAA, tanto en aspectos económicos como no económicos.

d) Presentar constancia actualizada de la situación fiscal ante la ADMINISTRACIÓN FEDERAL DE INGRESOS PÚBLICOS.

e) Si el Productor fuera una persona jurídica, deberá presentar una copia certificada por Escribano Público del instrumento del órgano de gobierno o de administración, según corresponda, aprobando la solicitud del microcrédito y todos los términos y condiciones del mismo En caso que la persona jurídica estuviera representada por un apoderado deberá acompañar una copia certificada del poder otorgado, que deberá tener facultades suficientes para obligar a la persona jurídica.

f) Presentar el cronograma de producción de la película, el que tendrá carácter de Declaración Jurada.

g) Presentar el presupuesto del proyecto que contemple los costos reconocidos por el INCAA.

h) Demostrar fehacientemente que el solicitante cuenta con el 50% del financiamiento del proyecto a través, entre otros, de un contrato con una plataforma, fondos propios depositados en una cuenta escrow, en una entidad bancaria, afectados exclusivamente a la producción del proyecto.

4°.- TASA DE INTERÉS

4.1. Los intereses bajo el microcrédito serán pagados por el Productor de acuerdo con esta Cláusula.

4.2. El capital desembolsado del microcrédito devengará intereses compensatorios a partir de la fecha de su desembolso a una tasa equivalente a la tasa efectiva anual para un plazo fijo pre-cancelable a 90 días del Banco de la Nación Argentina a la fecha del otorgamiento, más un punto adicional.

4.3. Si el Productor dejase de pagar cualquier monto adeudado, en concepto de capital, interés o por cualquier otro concepto bajo el contrato de mutuo en la fecha de vencimiento del mismo, el Productor pagará periódicamente, intereses punitorios sobre tales montos vencidos, desde la fecha de vencimiento original de los mismos hasta la fecha de su pago efectivo, en adición a los intereses compensatorios, intereses punitorios sobre tales montos vencidos, desde la fecha de vencimiento original de los mismos hasta la fecha de su efectivo pago a la tasa que sea el 50% de la tasa prevista en la cláusula 4.2.

4.4. Si el Productor pre cancelara el microcrédito se descontarán los intereses no devengados.

5°.- DESEMBOLSO PROCEDIMIENTO

5.1. Recibida la solicitud, la Subgerencia de Promoción del INCAA efectuará el análisis de la documentación presentada y elevará un informe circunstanciado con opinión fundada con respecto a la admisibilidad de la misma al Departamento de Créditos y Recupero con todos los antecedentes a los fines de que éste emita opinión sobre el otorgamiento del microcrédito solicitado.

5.2. El Departamento de Créditos y Recupero emitirá un informe sobre la viabilidad financiera del proyecto y acerca de los avales que se requieran por parte del INCAA al momento de la firma del mutuo correspondiente y elaborará el proyecto de acto administrativo para el otorgamiento o no del microcrédito solicitado.

El acto administrativo que se dictará consistirá en una Disposición de firma conjunta de la Gerencia de Administración y Finanzas y la Gerencia de Políticas Públicas, debiendo contener:

1. Identificación del proyecto que se trate y del Productor.

2. Establecimiento de las condiciones generales del microcrédito: monto a otorgar, plazo, tasa aplicable al momento del otorgamiento.

3. Mención expresa de que el pago del microcrédito queda sujeto a disponibilidad presupuestaria del Organismo.

5.3. Con todos los antecedentes y el proyecto de Disposición, el expediente será elevado a la Coordinación de Dictámenes del INCAA, quien emitirá dictamen al respecto.

Emitido el dictamen, se elevará a la firma a los fines de realizar el otorgamiento del microcrédito o informar el rechazo del mismo.

Una vez dictada la Disposición, la misma se notificará al Productor a través de la plataforma INCAA en Línea.

5.4. En caso que el microcrédito sea aprobado, el Productor en el plazo de 10 días corridos deberá informar a través de la plataforma INCAA en Línea el cronograma actualizado indicando la fecha estimativa en que deberá contar con el monto del microcrédito aprobado y teniendo en cuenta que ese plazo no podrá superar los 120 días corridos desde la aprobación.

En el caso que el microcrédito no sea aprobado, el Productor podrá interponer los recursos administrativos pertinentes.

5.5. El Productor al que se le apruebe el microcrédito, deberá, dentro de los 30 días corridos posteriores a la notificación de la Disposición, firmar un contrato de mutuo con garantías aceptables para el INCAA, que aseguren la devolución del microcrédito al INCAA. La firma del contrato de mutuo será siempre previa al desembolso del microcrédito.

5.6. El microcrédito se hará efectivo en un solo desembolso dentro de los 10 días hábiles administrativos posteriores a la fecha informada por el Productor al momento de presentar el cronograma, sujeto a disponibilidad presupuestaria.

5.7. Para ello, previamente la Coordinación de Planificación Presupuestaria y Financiera efectuará la afectación presupuestaria.

5.8. Luego, el Departamento de Contabilidad de la Subgerencia de Gestión Presupuestaria y Financiera efectuará la liquidación.

5.9. Una vez efectuada la liquidación, se efectuará el pago a través de la Coordinación de Cuentas a Pagar dependiente de la Subgerencia Presupuestaria y Financiera.

5.10. El Productor tendrá 60 días corridos desde el día del desembolso del microcrédito, para acreditar el inicio de rodaje. En caso de existir observaciones técnicas con respecto a la acreditación del inicio de rodaje, se le otorgarán otros 15 días corridos para subsanar las mismas y entregar el material de visualización que acredite dicho inicio de rodaje. Si este requisito no fuera cumplimentado por el Productor dentro de los plazos aquí establecidos deberá reintegrar el monto recibido dentro de los 5 días corridos posteriores.

6°: PLAZO DE DEVOLUCIÓN. COMPENSACIÓN

6.1. La devolución del microcrédito se realizará en un plazo máximo de 60 meses contados a partir de desde la fecha del desembolso del microcrédito, con un plazo de gracia de 36 meses. El capital original, más el interés devengado por el período de gracia, que se capitalizará junto al monto desembolsado como microcrédito, se pagará en 8 cuotas trimestrales, iguales y consecutivas, conjuntamente con el interés pactado, sobre saldos.

6.2. El INCAA podrá compensar la deuda por las obligaciones emergentes del microcrédito con los distintos subsidios que el Productor tuviera por cobrar del INCAA al momento de la fecha de devolución del microcrédito.

6.3. Si la devolución del microcrédito por parte del Productor al INCAA ocurriera antes de los 30 meses desde el desembolso se le bonificará el o los puntos extra aplicados sobre la tasa de interés referida en la cláusula 4.2.

6.4. En caso que el Productor opte por la devolución del dinero sin compensar con los subsidios obtenidos, deberá efectuar presentación en la Plataforma INCAA en Línea manifestando su voluntad dirigida a la Subgerencia de Promoción para que tome conocimiento y al departamento de Créditos y Recupero para que le indique la Cuenta Bancaria del INCAA a la que debe efectuar la transferencia.

7°.- DESTINO DE LOS FONDOS

Los fondos que se otorguen en concepto de microcrédito deberán aplicarse al proyecto para el que fue solicitado y aprobado.

8°.- LIMITACIONES

8.1. Solo se otorgará un microcrédito por Productor. Hasta que no se efectué la devolución de un microcrédito el Productor no podrá solicitar uno nuevo.

8.2. Asimismo, la solicitud de un microcrédito no impedirá al Productor su participación en concursos y/o cualquier otra medida de promoción que tenga habilitada el INCAA dentro de los límites establecidos en el Decreto 662/2024.

9°.- ACTUALIZACIÓN DE COSTOS

La actualización de costos del proyecto no implicará una ampliación del monto del microcrédito otorgado por el INCAA.

10°.- SEGUIMIENTO Y CONTROL

El INCAA a través de la Subgerencia de Promoción conjuntamente con el Departamento de Créditos y Recupero podrá relevar los avances del proyecto durante el plazo de vigencia del microcrédito y podrá cancelar el mismo en caso de detectar demoras u otras circunstancias que pongan en riesgo el recupero.

11°.- INCUMPLIMIENTO

11.1. En caso de incumplimiento del Productor de las condiciones establecidas en estos términos y condiciones y en el contrato de mutuo, el INCAA podrá exigir la devolución inmediata de los fondos y aplicar las siguientes sanciones:

a) En caso de mora de hasta 30 días corridos para la devolución del microcrédito una vez vencido el plazo del mismo: Suspensión por un período de 6 meses del Productor del RPACA y de sus socios.

b) Si la mora fuera superior a los 30 días: Se excluirá al Productor del RPACA, y en caso que el Productor fuera una persona jurídica, la exclusión del mencionado Registro incluirá a sus socios o integrantes, hasta tanto se realice la devolución del microcrédito, con más los intereses correspondientes.

11.2 Las sanciones impuestas serán notificadas al Productor a través de INCAA en Línea y al RPACA para su anotación en los Registros correspondientes.

11.3 La aplicación de cualquiera de las sanciones descriptas en los puntos a) y b) traerá aparejada la inmediata suspensión de cualquier monto por cobrar que tenga el Productor por cualquier otro proyecto en curso hasta tanto se regularice la situación de dicho microcrédito.

12°. - CESIÓN

El contrato de mutuo por el cual se instrumente el microcrédito o los derechos y obligaciones emergentes del mismo, no podrán ser transferidos ni cedidos a terceros.

13°. - PROYECTOS ANTERIORES

Aquellos proyectos que hayan quedado enmarcados en el artículo 2 de la Resolución INCAA N° 27/2024, tendrán por cumplido el punto 3° del presente procedimiento para acceder al microcrédito, debiendo manifestar su voluntad por Nota suscripta con firma certificada en la Plataforma de INCAA en Línea, indicando asimismo que no mantiene deuda con el INCAA y se encuentra vigente su inscripción en el RPACA.

IF-2024-90233804-APN-GPP#INCAA



Anexo IV - Procedimiento para la Solicitud de Microcréditos



IF-2024-90165746-APN-GPP#INCAA



ANEXO V

PROCEDIMIENTO Y REQUISITOS PARA ACCEDER A LOS SUBSIDIOS POR OTRAS FORMAS DE EXHIBICIÓN

1. - Toda película nacional a los fines del otorgamiento del subsidio por otras formas de exhibición será evaluado por el COMITÉ DE CLASIFICACIÓN DE PELÍCULAS TERMINADAS, quien deberá clasificar al largometraje que se someta a su consideración como de interés especial, interés simple o sin interés ello a los efectos de computar tanto la liquidación de los subsidios por exhibición en salas como los subsidios de otras formas de exhibición. El informe producido por dicho COMITÉ deberá ser debidamente fundado.

En los casos de declaración de "interés simple" o "sin interés" el productor podrá apelar dicha Resolución al COMITÉ DE APELACIÓN DE PELÍCULAS TERMINADAS.

2. - Para devengar los subsidios por otras formas de exhibición Fijo, el Productor deberá:

A. Películas de ficción o animación:

(i) estrenar la película en TRES (3) salas cinematográficas comerciales en forma simultánea, todos los días en todas las funciones de la semana cinematográfica declarada por el exhibidor en oportunidad de solicitar su inscripción en el Registro Público de la Actividad Cinematográfica y Audiovisual. La semana cinematográfica no podrá ser menor a CUATRO (4) días;

(ii) declarar las otras formas de exhibición en las que se reproducirá la película; y

(iii) acreditar una audiencia mínima de DIEZ MIL (10.000) espectadores en las otras formas de exhibición declarados.

Para acreditar la audiencia en las otras formas de exhibición, el Productor podrá presentar, por la plataforma INCAA en Línea:

a) las visualizaciones (views) mediante certificación fehaciente extendida por la/s Plataforma/s de exhibición de que se trate o

b) copia certificada del contrato entre el Productor y e I /los med ios de exhibición. En este último caso, para la acreditación de la audiencia mínima establecida en el párrafo anterior, se dividirá el monto del contrato por el valor de la entrada promedio publicada por el INCAA en su Página Web.

B. Las películas de género documental:

(i) estrenar la película en TRES (3) salas cinematográficas comerciales, que podrán no ser simultáneas, todos los días en todas las funciones de la semana cinematográfica declarada por el exhibidor en oportunidad de solicitar su inscripción en el Registro Público de la Actividad Cinematográfica y Audiovisual. La semana cinematográfica no podrá ser menor a CUATRO (4) días. En el caso en que no esté programada en todas las funciones diarias, para acreditar el cumplimiento deberá estar programada, por lo menos, en el CINCUENTA POR CIENTO (50%), de las declaradas por el exhibidor. En el caso en que la película se exhiba en salas de la red ESPACIOS INCAA, para acreditar el estreno, deberá exhibirse en los días de la semana cinematográfica y en las funciones programadas por el Departamento Espacios INCAA;

(ii) declarar las otras formas de exhibición en los que se reproducirá la película; y

(iii) acreditar una audiencia mínima de DIEZ MIL (10.000) espectadores en las otras formas de exhibición declaradas.

Para acreditar la audiencia en las otras formas de exhibición, el Productor podrá presentar por la plataforma INCAA en Línea:

a) las visualizaciones (views) mediante certificación fehaciente extendida por la/s Plataforma/s de exhibición de que se trate o

b) copia certificada del contrato entre el Productor y el/los medios de exhibición a que se refieran las otras formas de exhibición. En este último caso, para la acreditación de la audiencia mínima establecida en el párrafo anterior, se dividirá el monto del contrato por el valor de la entrada promedio publicada por el INCAA en su Página Web.

3. - En ningún caso se computarán las funciones realizadas por exhibidores ambulantes.

4. - El estreno y exhibición en salas cinematográficas comerciales se acreditará mediante las declaraciones juradas remitidas por los exhibidores.

5. - Las películas que soliciten el subsidio por otras formas de exhibición no requieren presentación previa al inicio de rodaje siendo la única evaluación la de la película terminada.

6. - Para la asignación de este subsidio el Presidente del INCAA, a través de la Subgerencia de Promoción, informará trimestralmente al Comité de Películas Terminadas, previa consulta con el área de Coordinación de Planificación Presupuestaria y Financiera, el monto disponible de la partida presupuestaria para ese trimestre calendario para subsidios. Esta información permitirá al Comité de Películas Terminadas tomar decisiones informadas sobre la asignación de recursos a los proyectos audiovisuales, asegurando una distribución eficiente de los fondos disponibles.

7. - El monto disponible deberá asignarse en su totalidad entre las películas clasificadas por el Comité de Películas Terminadas para asignar el subsidio correspondiente a otras formas de exhibición.

8. - Una vez asignada la totalidad de fondos disponibles para ese trimestre calendario, no podrá dar tratamiento a nuevas películas hasta tanto se establezca la nueva disponibilidad presupuestaria.

9. - Aquellos proyectos que hayan quedado enmarcados en el artículo 2 de la Resolución INCAA N° 27/2024 y cumplan con los requisitos para la clasificación final, podrán aplicar para ambos subsidios.

IF-2024-90166572-APN-GPP#INCAA



Anexo VI - Procedimiento y requisitos para acceder a los subsidios por otras formas de exhibición



IF-2024-90166866-APN-GPP#INCAA