MINISTERIO DE CAPITAL HUMANO

SECRETARÍA NACIONAL DE NIÑEZ, ADOLESCENCIA Y FAMILIA

Resolución 589/2025

RESOL-2025-589-APN-SNNAYF#MCH

Ciudad de Buenos Aires, 30/09/2025

VISTO el Expediente N.° EX-2025-84872558-APN-DDNAYF#MCH, la Ley N.° 27.654 y sus normas modificatorias y complementarias, y

CONSIDERANDO:

Que por el Decreto N.° DCTO-2019-50-APN-PTE del 19 de diciembre de 2019 y sus normas modificatorias y complementarias, se establecieron los objetivos de la SECRETARÍA NACIONAL DE NIÑEZ, ADOLESCENCIA Y FAMILIA del MINISTERIO DE CAPITAL HUMANO, entre los cuales se destacan los referentes a entender en la definición de políticas sociales integrales de ayuda social a individuos o pequeños grupos poblacionales en situación de vulnerabilidad social, coordinando y articulando sus acciones y recomendaciones con las restantes áreas del Ministerio con competencia en la materia; entender en el diseño e implementación de políticas sociales de inclusión e integración social, con fundamento en el principio de la libertad; dirigir el análisis de las realidades territoriales, estableciendo prioridades de relevamiento de necesidades y diseñando acciones pertinentes a tal fin; asistir en el diseño e implementación de acciones de relevamiento, sistematización y análisis de estudios que aporten información de carácter prospectivo estratégico para la consecución de los objetivos de la Secretaría, coordinando con las áreas competentes de la Jurisdicción.

Que conforme lo establecido en la normativa citada, la SUBSECRETARÍA DE PROMOCIÓN HUMANA de la SECRETARÍA NACIONAL DE NIÑEZ, ADOLESCENCIA Y FAMILIA tiene entre sus objetivos entender en la implementación de planes y programas de inclusión social sobre los grupos poblacionales vulnerables o en situación de calle, que se encuentren en el territorio de la República Argentina en el ámbito de los ejes de la política social de la Secretaría; y diseñar e implementar estrategias integrales de intervención en contextos de alta vulnerabilidad, brindando herramientas y oportunidades que favorezcan la autonomía de las familias y de las comunidades, promoviendo su inclusión y facilitando el acceso equitativo a las políticas sociales, entre otros.

Que en relación con ello, se destaca la Ley de Situación de Calle y Familias Sin Techo N.° 27.654 y sus normas modificatorias y complementarias, que tiene por objeto garantizar integralmente y hacer operativos los derechos humanos de las personas en situación de calle que se encuentran en el territorio de la República Argentina, lo cual constituye una problemática social cuya atención y responsabilidad es concurrente entre el Estado Nacional, las Provincias y la Ciudad Autónoma de Buenos Aires, en el marco del sistema federal consagrado por la Constitución Nacional, y en los términos de la normativa aplicable.

Que, en esta línea, la Ley precitada regula el rol subsidiario y rector del Estado Nacional, que debe ser ejercido mediante la aprobación de directrices y lineamientos generales en la materia y la coordinación de acciones entre las Provincias y la Ciudad Autónoma de Buenos Aires y los organismos del Estado Nacional que en razón de la materia resulten competentes; ello, por conducto de la SECRETARÍA NACIONAL DE NIÑEZ, ADOLESCENCIA Y FAMILIA del MINISTERIO DE CAPITAL HUMANO, designada Autoridad de Aplicación de la norma.

Que, en este marco, la Ley N.° 27.654 y sus normas modificatorias y complementarias, establece que el Estado debe realizar un Relevamiento anual de alcance nacional, destinado a identificar a las personas que se encuentran en situación de calle.

Que por ello, resulta necesario relevar las principales características socio-demográficas, económicas y trayectorias de las personas en situación de calle en las jurisdicciones provinciales y la Ciudad Autónoma de Buenos Aires, a fin de determinar el universo de población y generar información estadística confiable que permita dimensionar la problemática, identificar las necesidades y orientar la formulación, implementación y evaluación de políticas públicas integrales.

Que la DIRECCIÓN NACIONAL DE POLÍTICAS DE INTEGRACIÓN Y PROTECCIÓN SOCIAL de la SUBSECRETARÍA DE PROMOCIÓN HUMANA de la SECRETARÍA NACIONAL DE NIÑEZ, ADOLESCENCIA Y FAMILIA del MINISTERIO DE CAPITAL HUMANO, considera pertinente contar con herramientas que permitan sistematizar la información a fin de recolectar, organizar y analizar los datos recabados de manera eficiente.

Que en tal sentido, y para llevar adelante dicha tarea, la precitada Dirección Nacional entiende necesario aprobar los instrumentos metodológicos y operativos que serán utilizados por las jurisdicciones provinciales y la Ciudad Autónoma de Buenos Aires, en articulación con la SECRETARÍA NACIONAL DE NIÑEZ, ADOLESCENCIA Y FAMILIA del MINISTERIO DE CAPITAL HUMANO.

Que los instrumentos referidos son los LINEAMIENTOS METODOLÓGICOS Y DE ACTUACIÓN PARA EL RELEVAMIENTO NACIONAL DE PERSONAS EN SITUACIÓN DE CALLE, identificado como IF-2025-107564177-APN-DNPIYPS#MCH; el FORMULARIO ÚNICO DE RELEVAMIENTO, individualizado como IF-2025-107564862-APN-DNPIYPS#MCH; y el modelo de ACTA DE ADHESIÓN DE LAS PROVINCIAS Y LA CIUDAD AUTÓNOMA DE BUENOS AIRES, identificado como IF-2025-107565054-APN-DNPIYPS#MCH y su respectivo anexo IF-2025-107564667-APN-DNPIYPS#MCH.

Que con el objeto de centralizar, sistematizar y analizar la información se pondrá a disposición de las jurisdicciones provinciales y la Ciudad Autónoma de Buenos Aires, el uso de la PLATAFORMA DEL “SISTEMA SOCIAL” (SISOC), aprobada mediante la Resolución de la SECRETARÍA NACIONAL DE NIÑEZ, ADOLESCENCIA Y FAMILIA del MINISTERIO DE CAPITAL HUMANO N.° RESOL-2025-423-APN-SNNAYF#MCH.

Que el FORMULARIO ÚNICO DE RELEVAMIENTO ha sido elaborado de manera coordinada, en conjunto y con la asistencia técnica del SISTEMA DE INFORMACIÓN, EVALUACIÓN Y MONITOREO DE PROGRAMAS SOCIALES (SIEMPRO) del CONSEJO NACIONAL DE COORDINACION DE POLITICAS SOCIALES del MINISTERIO DE CAPITAL HUMANO.

Que la DIRECCIÓN NACIONAL DE POLÍTICAS DE INTEGRACIÓN Y PROTECCIÓN SOCIAL de la SUBSECRETARÍA DE PROMOCIÓN HUMANA de la SECRETARÍA NACIONAL DE NIÑEZ, ADOLESCENCIA Y FAMILIA del MINISTERIO DE CAPITAL HUMANO propicia el dictado de la presente medida.

Que la SUBSECRETARÍA DE PROMOCIÓN HUMANA de la SECRETARÍA NACIONAL DE NIÑEZ, ADOLESCENCIA Y FAMILIA del MINISTERIO DE CAPITAL HUMANO ha tomado la intervención de su competencia.

Que el Servicio Jurídico Permanente ha tomado la intervención que le corresponde.

Que la SUBSECRETARÍA DE GESTIÓN ADMINISTRATIVA DE NIÑEZ, ADOLESCENCIA Y FAMILIA de la SECRETARÍA NACIONAL DE NIÑEZ, ADOLESCENCIA Y FAMILIA del MINISTERIO DE CAPITAL HUMANO ha tomado la correspondiente intervención.

Que la AUDITORÍA SECTORIAL DE NIÑEZ, ADOLESCENCIA Y FAMILIA de la UNIDAD DE AUDITORÍA INTERNA del MINISTERIO DE CAPITAL HUMANO ha intervenido en el marco del artículo N.° 101 del Anexo del Decreto N.° 1344 del 4 de octubre de 2007 y sus normas modificatorias y complementarias, reglamentario de la Ley de Administración Financiera y de los Sistemas de Control del Sector Público Nacional N.° 24.156 y sus normas modificatorias y complementarias.

Que la SECRETARÍA DE COORDINACIÓN LEGAL Y ADMINISTRATIVA del MINISTERIO DE CAPITAL HUMANO ha intervenido en función de sus competencias.

Que el presente acto se dicta en el marco de la Ley de Situación de Calle y Familias Sin Techo N.º 27.654 y sus normas modificatorias y complementarias, y el Decreto N.° DCTO-2019-50-APN-PTE y sus normas modificatorias y complementarias.

Por ello,

EL SECRETARIO NACIONAL DE NIÑEZ, ADOLESCENCIA Y FAMILIA DEL MINISTERIO DE CAPITAL HUMANO

RESUELVE:

ARTÍCULO 1.°.- Apruébanse los “LINEAMIENTOS METODOLÓGICOS Y DE ACTUACIÓN PARA EL RELEVAMIENTO NACIONAL DE PERSONAS EN SITUACIÓN DE CALLE”, identificados como IF-2025-107564177-APN-DNPIYPS#MCH, que, como ANEXO I, integra la presente Resolución.

ARTÍCULO 2.°.- Apruébase el modelo de FORMULARIO ÚNICO DE RELEVAMIENTO, destinado a la ejecución del “Relevamiento Nacional de Personas en Situación de Calle”, identificado como IF-2025-107564862-APN-DNPIYPS#MCH, que, como ANEXO II, integra la presente medida.

ARTÍCULO 3.°.- Apruébase el modelo de ACTA DE ADHESIÓN de las Provincias y de la Ciudad Autónoma de Buenos Aires al “Relevamiento Nacional de Personas en Situación de Calle”, identificada como IF-2025-107565054-APN-DNPIYPS#MCH, y la planilla complementaria identificada como IF-2025-107564667-APN-DNPIYPS#MCH - que como ANEXOS III y IV forman parte integrante de la presente medida.

ARTÍCULO 4.°.- Dispóngase el uso de la Plataforma del Sistema Social “SISOC”, destinado a la gestión del Relevamiento Nacional de Personas en Situación de Calle.

ARTÍCULO 5.°.- Encomiéndase a la SUBSECRETARÍA DE PROMOCIÓN HUMANA de la SECRETARÍA NACIONAL DE NIÑEZ, ADOLESCENCIA Y FAMILIA del MINISTERIO DE CAPITAL HUMANO, o la que en el futuro la reemplace, la suscripción de todos los actos administrativos, actas, convenios y demás instrumentos que resulten necesarios para la adecuada implementación del Relevamiento Nacional de Personas en Situación de Calle.

ARTÍCULO 6.°.- Comuníquese, publíquese, dése a la DIRECCIÓN NACIONAL DEL REGISTRO OFICIAL y archívese.

Juan Bautista Ordoñez

NOTA: El/los Anexo/s que integra/n este(a) Resolución se publican en la edición web del BORA -www.boletinoficial.gob.ar-

e. 03/10/2025 N° 73451/25 v. 03/10/2025

(Nota Infoleg: Los anexos referenciados en la presente norma han sido extraídos de la edición web de Boletín Oficial)

LINEAMIENTOS METODOLÓGICOS Y DE ACTUACIÓN PARA EL RELEVAMIENTO NACIONAL DE PERSONAS EN SITUACIÓN DE CALLE.

1. Introducción

El Relevamiento Nacional de Personas en Situación de Calle se enmarca en el cumplimiento de la Ley Nacional N.° 27.654 de Personas en Situación de Calle y Familias Sin Techo y su norma modificatoria y complementaria, que establece la realización de un Relevamiento anual de carácter nacional, destinado a identificar a las personas que se encuentran en situación de calle.

La implementación de este relevamiento constituye un paso fundamental para fortalecer la capacidad del Estado en la planificación, diseño y evaluación de políticas públicas orientadas a garantizar los derechos de esta población. La obtención de datos confiables, actualizados y georeferenciados permitirá dimensionar con precisión la magnitud del fenómeno, identificar necesidades concretas y diseñar respuestas específicas a nivel federal, provincial y local, conforme lo establecido en la ley.

El presente documento tiene como finalidad brindar un marco técnico y operativo común para todas las jurisdicciones del país, asegurando la comparabilidad de los datos recabados y la rigurosidad metodológica del proceso. En los presentes Lineamientos se detallan los criterios conceptuales que orientan la definición de la población objetivo, las características del instrumento de recolección de datos, la organización territorial y de recursos humanos, así como las recomendaciones específicas para su implementación efectiva.

1.1. Objetivo General

Relevar las principales características socio-demográficas, condiciones de sustento y tiempo en situación de calle en cada jurisdicción del territorio nacional a fin de generar información estadística confiable que permita dimensionar la problemática, identificar las necesidades de esta población y orientar la formulación, implementación y evaluación de políticas públicas integrales.

1.2. Objetivos específicos

Generar una base de datos que permita a las jurisdicciones locales obtener la información recopilada para la comparabilidad a nivel nacional, basada en la evidencia que facilite la implementación de acciones concretas de alcance local teniendo en cuenta las particularidades territoriales.

Contabilizar a la población en situación de calle en cada jurisdicción del país.

Caracterizar socio-demográficamente a la población en situación de calle.

Localizar geográficamente a las personas en situación de calle.

Relevar el uso y acceso a servicios socio-asistenciales, como así también, los diferentes programas estatales de los cuales sean beneficiarios.

•  Detectar causas y trayectorias vinculadas al inicio y permanencia en situación de calle.

2. DISEÑO CONCEPTUAL

El presente apartado reúne las definiciones conceptuales claves que sustentan el diseño y la implementación del Relevamiento Nacional de Personas en Situación de Calle. La inclusión de estos conceptos responde a la necesidad de homogeneizar los criterios de interpretación y aplicación técnica por parte de los equipos provinciales y locales, asegurando la coherencia metodológica, la comparabilidad entre jurisdicciones y la validez de los datos producidos.

Estas definiciones fueron elaboradas por la Secretaría Nacional de Niñez, Adolescencia y Familia en el marco de su rol rector, conforme a lo dispuesto en la Ley N° 27.654. Su objetivo es garantizar un entendimiento común de las categorías utilizadas durante el relevamiento, evitando ambigüedades y fortaleciendo la capacidad de análisis de la información relevada.

Entre los conceptos incluidos, se destacan la definición de la población objetivo, los criterios de inclusión y exclusión y, las categorías técnicas asociadas a las condiciones de alojamiento, el uso del espacio público y los dispositivos de asistencia. Este marco conceptual es indispensable para orientar las decisiones metodológicas y operativas a lo largo de todo el relevamiento.

2.1 Definición de la población objetivo

La población objetivo del relevamiento está compuesta por todas aquellas personas que se encuentran en situación de calle (en adelante “PSC”) de acuerdo con lo establecido por el Artículo N° 4 de la Ley N.° 27.654 y sus normas modificatorias y complementarias.

En este sentido, se consideran personas en situación de calle, según el artículo 4.°, inciso

1.°, de la Ley N.° 27.654, a todas las personas, sin distinción de ninguna clase, sea por su condición social, género, edad, origen étnico, nacionalidad, situación migratoria, religión, estado de salud o cualquier otra, que habiten en la calle o en espacios públicos en forma transitoria o permanente, utilicen o no servicios socio asistenciales o de alojamiento nocturno, públicos o privados.

A los fines de llevar a cabo dicho relevamiento, conforme los presentes Lineamientos Metodológicos y de Actuación para el Relevamiento Nacional de Personas en Situación de Calle (en adelante, “Lineamientos Metodológicos), se interpreta que la población objetivo incluye dos dimensiones principales:

a)    Personas que pernoctan en el espacio público o en lugares no destinados a la vivienda:

• Calles, veredas, plazas, parques.

• Espacios techados o semicubiertos no habilitados para residencia: entre ellos. estaciones, terminales, cajeros automáticos, guardias hospitalarias, locales cerrados, iglesias, puentes, obras en construcción, no siendo esta enumeración taxativa.

• Estructuras precarias de habitación, llamadas comúnmente “ranchadas” confeccionadas con materiales como cartones, maderas, lonas, chapas o plásticos.

• Vehículos u otros medios de transporte utilizados como refugio.

b) Personas que se encuentran en alojamientos transitorios, incluyendo:

• Refugios, paradores nocturnos, centros de integración social.

• Hogares o centros de atención que brinden alojamiento sin permanencia garantizada, con renovación diaria o rotación frecuente de plazas.

Estas situaciones reflejan un nivel de desprotección habitacional extrema, en la que la persona no posee un espacio digno, seguro y estable para residir y debe recurrir al uso de infraestructura pública o a dispositivos institucionales de emergencia.

2.2 Criterios operativos de inclusión

Una persona será considerada en situación de calle e incluida en el relevamiento si:

•  Al momento del contacto, declara no tener un lugar que considere hogar donde pasar la noche.

• Expresa que dormirá esa noche en un dispositivo de alojamiento transitorio.

• Se encuentra alojada efectivamente en un dispositivo durante el relevamiento.

Además, en casos dudosos, se recomienda considerar la inclusión cuando se verifiquen elementos observables que den cuenta de permanencia en el espacio público, tales como presencia de pertenencias, colchones, ranchada, carro, utensilios personales, mascotas, sin que esta enumeración sea taxativa.

2.3  Criterio de exclusión

Quedan excluidas del relevamiento las personas que:

• Se alojan de manera estable o con permanencia garantizada en viviendas propias o de familiares/amigos.

• Ocuparon dispositivos en el pasado pero no lo hacen durante la ventana censal.

2.4 Inclusión/exclusión de niños, niñas y adolescentes (NNyA)

De acuerdo con el principio de capacidad progresiva establecido en el Código Civil y Comercial de la Nación Argentina y en el marco de lo dispuesto por la Ley de Protección Integral de los Derechos de las Niñas, Niños y Adolescentes N.° 26.061, respecto a la participación de personas menores de DIECIOCHO (18) años, se establece lo siguiente:

Personas menores de TRECE (13) años:

• Se incluirán sólo si se encuentran acompañadas por una persona adulta en situación de calle. En esos casos, la persona adulta será la encargada de brindar consentimiento y responder el cuestionario, incluyendo la información referida a la persona menor.

Si se detecta una persona menor de TRECE (13) años sin acompañamiento adulto, no se realizará la entrevista. Se completará exclusivamente el módulo observacional y se deberá articular de forma inmediata con los organismos de protección integral correspondientes, de conformidad con lo dispuesto en la Ley N° 26.061.

Personas entre TRECE (13) y DIECIOCHO (18) años:

• Considerando que las personas de este rango de edad pueden adquirir capacidad progresivamente, ejerciendo derechos por sí mismas de acuerdo con su edad y grado de madurez, podrán brindar consentimiento para participar por sí mismas y responder la totalidad del cuestionario, debiendo articular de forma inmediata con los organismos de protección integral correspondientes, de conformidad con lo dispuesto en la Ley N° 26.061.

3. ALCANCE METODOLÓGICO

En este apartado se detallan los aspectos centrales del diseño metodológico adoptado para la implementación del relevamiento, incluyendo la definición del universo, la unidad de análisis y las fases involucradas. La precisión en este punto es clave para garantizar la representatividad, integridad y calidad de los datos producidos.

El método empleado es cuali-cuantitativo ya que incluye datos sociodemográficos básicos y busca determinar el uso del espacio público por las personas en situación de calle.

3.1. Universo

El universo del relevamiento está constituido por todas las personas que, al momento del operativo, se encuentren durmiendo en el espacio público con o sin infraestructura, lugares no destinados para la vivienda y en dispositivos de alojamiento transitorios en todo el territorio nacional. Esta definición comprende tanto a personas adultas como a niños, niñas y adolescentes, de acuerdo con los criterios de inclusión desarrollados en el apartado conceptual.

3.2. Fases

El operativo contempla dos sub-universos claramente diferenciados según el lugar de pernocte:

A. Espacio público: Incluye las personas que al momento del relevamiento se encuentren pernoctando en calles, veredas, plazas, parques, estructuras precarias denominadas "ranchadas” o espacios no habilitados como vivienda, cajeros, estaciones, hospitales, entre otros, no siendo taxativa la enumeración.

B. Dispositivos de alojamiento transitorio: Comprende personas que al momento del relevamiento se encuentren alojadas en refugios, paradores, hogares o centros con plazas de pernocte no permanentes, ya sean públicos o gestionados por organizaciones sociales o religiosas.

3.3 Estrategia de recolección de datos

La recolección de datos se organiza en torno a dos fases operativas diferenciadas, definidas en función del lugar de contacto con las personas en situación de calle:

Fase 1: Espacio público

Fase 2: Dispositivos de alojamiento transitorio

Esta diferenciación metodológica permite reducir el subregistro, especialmente en poblaciones de difícil acceso o con alta movilidad, y garantiza una cobertura más completa del universo objetivo.

a. Fase Espacio Público

Se recomienda realizar el relevamiento en esta fase durante el horario nocturno, entre las 18:00hs de un día y las 6:00hs del día siguiente, ya que es posible detectar con mayor precisión si están en situación de calle.

La estrategia en esta fase se adapta a tres variables claves:

-La concentración de población en situación de calle en la zona.

-La modalidad de uso del espacio público, que puede variar entre sectores céntricos, periféricos, comerciales, etc.

-Los días y horarios de ocupación del espacio público, con especial atención a diferencias entre días hábiles y fines de semana.

Asimismo, la planificación operativa debe contemplar el grado de complejidad de las Áreas Operativas definidas localmente. Este grado se determina en función del volumen estimado de población en calle, la accesibilidad del territorio, y las condiciones de seguridad para los equipos operativos.

Se establece como criterio general que, dentro de cada Área Operativa, el relevamiento se realice en una única jornada, con el fin de evitar la duplicación de registros y asegurar la coherencia de la información relevada.

b. Fase Dispositivos de Alojamiento Transitorio

En esta fase se relevan las personas que, durante la jornada del operativo, se encuentren alojadas en paradores, hogares, refugios u otros dispositivos transitorios, sin permanencia garantizada.

Para su correcta implementación, se recomienda:

-Informar previamente a las personas residentes sobre la realización del relevamiento.

-Designar, siempre que sea posible, al personal habitual del dispositivo como encargado de aplicar el cuestionario, por ser quienes cuentan con mayor vínculo y conocimiento de las personas alojadas.

El relevamiento se debe llevar a cabo dentro del horario de funcionamiento habitual del dispositivo, asegurando su ejecución en la misma unidad temporal prevista para el resto del operativo en esa área.

3.4. Unidad de análisis

La unidad de análisis del relevamiento es la persona en situación de calle, entendida como sujeto individual respecto del cual se recogen los datos. En casos donde se detecte la presencia de grupos convivientes en calle, tales como personas con hijas/os o parejas, cada integrante debe ser relevado individualmente, garantizando la trazabilidad de los vínculos sin duplicar registros.

Se considerarán dentro del universo a relevar todas las personas -incluidas las de DIECIOCHO (18) años o mayores, o menores hasta TRECE (13) años- que durante el intervalo de tiempo establecido para el operativo se encuentren durmiendo en el espacio público o en lugares no destinados para vivienda, así como también todas las personas de DIECIOCHO (18) años o mayores acompañadas o no de menores, alojadas durante la misma unidad temporal del relevamiento en los dispositivos de alojamiento transitorios.

3.5. Metodología de recolección de datos

El método aplicado para la recolección de datos es de tipo censal, es decir un relevamiento de la totalidad de la población en situación de calle y es transversal a un intervalo de tiempo establecido. Esta decisión se fundamenta en:

• La necesidad de obtener un conteo exhaustivo que permita estimar con precisión la magnitud de la problemática.

• La dispersión territorial y la movilidad de la población, que vuelven inadecuado el uso de muestras probabilísticas.

3.6 Ventana temporal

Se establece una ventana temporal acotada y estandarizada para el operativo, a fin de evitar duplicaciones y asegurar la consistencia de los datos:

• Fase espacio público: se recomienda realizar el relevamiento entre las 18:00 hs de un día y las 6:00 hs del día siguiente, en una única jornada por ÁREA OPERATIVA, en adelante "AO”. A tal efecto, se considera área operativa a una localidad o más según la cantidad de población y la distancia entre ellas.

• Fase dispositivos: se realiza dentro del horario de funcionamiento de los dispositivos, durante la misma jornada prevista para cada área operativa.

4. DISEÑO OPERATIVO

Desde la Secretaría Nacional de Niñez, Adolescencia y Familia, en su rol de organismo rector, se recomienda que las jurisdicciones organicen la implementación del relevamiento a partir de una estructura operativa territorial que facilite la planificación, la cobertura y la supervisión del trabajo de campo. Si bien cada provincia podrá definir su estrategia en función de sus capacidades y características locales, se sugiere adoptar los siguientes criterios para asegurar la calidad del operativo y la comparabilidad de los datos entre regiones.

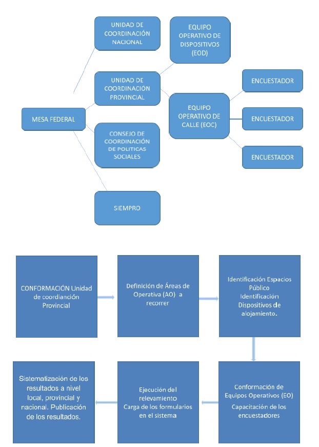
4.1 Organización territorial sugerida

Se recomienda estructurar el territorio provincial en ÁREA/S OPERATIVA/S, en adelante denominadas “AO”, y, de ser necesario, en ÁREA/S DE COORDINACIÓN OPERATIVA, en adelante denominadas “ACO”, a fin de ordenar el despliegue de los equipos de campo y delimitar zonas de responsabilidad clara para cada unidad operativa.

AO: Unidad mínima de relevamiento. Puede estar conformada por una localidad completa, un barrio o una sección de ciudad, según el tamaño y la concentración de población en situación de calle. Cada AO debe tener límites identificables y un cronograma específico de trabajo para evitar superposiciones o duplicaciones.

ACO: Agrupación de una o más AO dentro de una misma región o corredor territorial. Se recomienda su uso en provincias con localidades dispersas o con múltiples centros urbanos de mediano tamaño. Cada ACO puede estar a cargo de un/a coordinador/a zonal que articule con la unidad de coordinación provincial.



4.2 Delimitación de AO y grados de complejidad

Para delimitar las AO, se sugiere tener en cuenta:

•  Presencia estimada de personas en situación de calle

• Tamaño de la localidad o zona

• Accesibilidad del territorio

• Disponibilidad de dispositivos y servicios específicos

Adicionalmente, se recomienda clasificar cada AO, según su grado de complejidad, lo que permitirá planificar mejor la cantidad y perfil del equipo necesario:

• Alta complejidad: zonas con alta concentración de PSC, posibles situaciones de riesgo o conflictividad. Requieren equipos con experiencia, articulación con equipos territoriales locales y protocolos de cuidado.

• Media complejidad: zonas con presencia significativa de PSC pero sin riesgos mayores para el equipo. Se recomienda articulación con servicios locales y puntos fijos de relevamiento.

• Baja complejidad: zonas con presencia baja o nula de PSC. Se pueden recorrer con menor dotación y en menor tiempo, utilizando vehículos o barrido territorial.

5.3 Unidad de coordinación provincial y/o de la Ciudad Autónoma de Buenos Aires.

Se recomienda que cada provincia y/o CABA conforme una Unidad de Coordinación Local, responsable de:

• Delimitar las AO y ACO según criterios locales

• Designar y capacitar a los equipos operativos

• Garantizar la calidad técnica y ética del relevamiento

• Actuar como nexo con el organismo nacional rector

Esta unidad podrá estar integrada por referentes ministeriales, autoridades municipales, universidades u organizaciones con experiencia territorial, y deberá articular con la Unidad de Coordinación Federal.

4.3. Organización de los recursos humanos

La adecuada conformación de los equipos de trabajo resulta fundamental para garantizar la calidad del relevamiento. Desde el nivel nacional se recomienda que cada jurisdicción organice su estructura de recursos humanos tomando como referencia el siguiente esquema, que busca facilitar la cobertura territorial, el seguimiento técnico y la articulación con actores locales.

a. Unidad de Coordinación Local

Se sugiere que cada provincia y/o CABA conforme una Unidad de Coordinación Provincial, que tenga a su cargo la planificación general del operativo. Esta unidad podría estar integrada por personal técnico del organismo provincial responsable del relevamiento, referentes territoriales y, si se considera pertinente, integrantes de universidades u organizaciones con experiencia en trabajo de campo o abordajes sociales.

Entre sus funciones principales se recomienda:

• Delimitar las AO y asignar los equipos correspondientes.

• Coordinar la convocatoria y capacitación de encuestadores/as.

• Facilitar la articulación con municipios, organizaciones sociales y actores territoriales.

• Mantener un diálogo técnico fluido con la Unidad de Coordinación Federal a fin de canalizar dudas metodológicas y resolver incidencias durante el operativo.

b. Equipos operativos

En función de las dos fases del relevamiento, se recomienda la conformación de dos tipos de equipos:

b.1. Equipo Operativo de Calle (EOC): encargado de relevar a personas en el espacio público. Puede estar asignado a una o más AO según la densidad de población objetivo y la extensión del territorio. Se sugiere que estos equipos estén integrados por:

• Encuestadores/as capacitados/as.

• Un/a coordinador/a de terreno.

• De ser posible, un/a profesional de salud mental, trabajador/a social o personal con experiencia en abordajes en calle, para intervenir o derivar adecuadamente en situaciones sensibles. También se sugiere la presencia de profesionales del sistema de protección de derechos de NNyA

• En zonas de alta complejidad, se sugiere reforzar el equipo o articular con equipos territoriales existentes.

b.2. Equipo Operativo de Dispositivos (EOD): responsable de aplicar el cuestionario en refugios, hogares y otros dispositivos de alojamiento transitorio. Se recomienda que, en la medida de lo posible, esté integrado por el propio personal del dispositivo, debido a su conocimiento del contexto institucional y su vínculo con las personas alojadas. Cuando esto no sea viable, se sugiere que el equipo externo actúe en estrecha coordinación con los referentes del lugar.

Articulación Federal para la Implementación del Relevamiento

El Relevamiento Nacional de Personas en Situación de Calle requiere de un esquema de gobernanza clara y coordinada entre los distintos niveles del Estado, que garantice la comparabilidad de los datos, la coherencia metodológica y la plena vigencia de los derechos de la población objetivo. Para ello se establece un sistema de articulación federal, con responsabilidades definidas para Nación, provincias y municipios.

1. Nivel Nacional

• La Secretaría Nacional de Niñez, Adolescencia y Familia (SENAF) actúa como Autoridad de Aplicación y organismo rector, responsable de:

o Elaborar y actualizar los lineamientos técnicos y metodológicos del relevamiento.

o Brindar asistencia técnica y capacitación a las jurisdicciones provinciales y municipales.

o Consolidar y sistematizar la información relevada a nivel nacional.

o Publicar los resultados de acceso público, en cumplimiento de la Ley 27.654 y la Ley 27.275 de Acceso a la Información Pública.

o Poner a disposición el uso de la plataforma "Sistema Social” (SISOC) aprobado por RESOL-2025-423-SNNAYF-MCH a los fines que cada jurisdicción cargue, gestione y sistematice los datos relevados.

•   El Consejo de Coordinación de Políticas Sociales y la Mesa Federal supervisan la correcta implementación del relevamiento y garantizan la participación de organismos sectoriales, organizaciones sociales y universidades.

2. Nivel Provincial

• Cada provincia y la Ciudad Autónoma de Buenos Aires conformarán una Unidad de Coordinación Provincial (UCP) con las siguientes funciones:

o Delimitar las Áreas Operativas (AO) y Áreas de Coordinación Operativa (ACO).

o Convocar, capacitar y supervisar a los equipos de campo.

o Asegurar la correcta aplicación de los protocolos éticos y de protección de derechos.

o Articular con los municipios, organizaciones, equipos territoriales y dispositivos de alojamiento transitorio.

o Remitir la información consolidada al organismo nacional rector.

3. Nivel Municipal

• Los gobiernos locales deberán designar una Unidad de Coordinación Local (UCL)

o referente técnico con responsabilidad de:

o Organizar el operativo de campo en su territorio.

o Facilitar el acceso a dispositivos, y puntos fijos de relevamiento.

o Colaborar en la identificación de ranchadas, espacios públicos y situaciones de riesgo.

o Participar en la validación de los datos y en la difusión de los resultados a nivel local.

4. Mecanismos de Coordinación Interjurisdiccional

Mesas de coordinación federal y provincial: espacios periódicos de trabajo entre Nación, provincias y municipios, para resolver problemas operativos y asegurar la comparabilidad de la información.

Protocolos únicos: cada jurisdicción deberá aplicar protocolos estandarizados (capacitación, consentimiento, protección de NNyA, violencia, salud mental, emergencias sociales), para garantizar homogeneidad de criterios.

Flujo de información: la recolección de datos seguirá un circuito ascendente —municipio ^ provincia ^ Nación—, con retroalimentación en sentido inverso, para asegurar que la información sea utilizada también en la planificación local y provincial.



5. Instrumento de recolección de datos

El instrumento principal del relevamiento es un cuestionario cuanti-cualitativo estructurado, diseñado para captar información sociodemográfica, habitacional, económica y relacional de las personas en situación de calle. El cuestionario fue elaborado por la Secretaría Nacional de Niñez, Adolescencia y Familia en articulación con equipos técnicos especializados y constituye la herramienta estandarizada para todo el país.

5.1  Modalidad de aplicación

El cuestionario podrá ser completado mediante dos modalidades operativas dado que las preguntas del formulario fueron diseñadas con un formato estandarizado que permite su aplicación tanto en soporte papel como en versión digital, según lo defina cada jurisdicción provincial y la Ciudad Autónoma de Buenos Aires en función de su infraestructura, recursos técnicos y operativos disponibles.

Versión papel: puede ser utilizada como modalidad principal o complementaria. Requiere que los equipos jurisdiccionales aseguren luego la carga manual de los datos al sistema provincial o nacional que se utilice para su sistematización.

Versión digital: en caso de que la jurisdicción disponga de una plataforma o aplicación propia, el formulario puede ser adaptado a ese entorno, respetando la estructura, lógica de saltos y codificación establecidas en este diseño metodológico.

La elección de la modalidad deberá considerar aspectos logísticos, disponibilidad de conectividad, capacidades del equipo de campo y tiempos de sistematización posterior. En todos los casos, se debe asegurar que la información relevada sea completa, trazable y comparable entre jurisdicciones.

5.2  Estructura y lógica del cuestionario

El cuestionario está organizado en módulos secuenciales, cuya activación depende de las respuestas brindadas por la persona entrevistada. Su estructura responde a una lógica clara, diseñada para optimizar la recolección de datos, evitar redundancias y garantizar la calidad del registro.

►  Bloque de Identificación

Completado por el encuestador antes del contacto. Incluye fecha, ubicación y fase (espacio público o dispositivo).

►  Módulo Observacional

Se utiliza cuando la persona está dormida o no responde. También se aplica para los menores de 13 años que se encuentren solos. Permite registrar características básicas observables (sexo aparente, edad estimada, pertenencias, compañía, etc.).

►  Módulo de Consentimiento

Determina si la persona acepta ser entrevistada. En caso negativo, se registra el motivo y se completa solo el módulo observacional.

►  Módulos I a IV

Aplicables si se obtiene consentimiento. Relevan:

• Datos personales y sociales: edad, sexo, nivel educativo, documentación, discapacidad.

• Situación familiar y convivencias: hijos/as a cargo, convivientes, tipo de ayuda requerida.

• Trayectoria en calle: tiempo en situación de calle, uso de dispositivos, causas.

• Ingresos y actividades: trabajos informales, programas sociales, ingresos adicionales.

Cada registro debe ser único, georreferenciado y codificado mediante una clave alfanumérica que garantiza el anonimato y evita duplicaciones. La carga debe seguir el orden establecido, respetando los saltos lógicos definidos en el instrumento.

Código de identificación personal (alfanumérico) Se completa de la siguiente manera:



Ej. La persona relevada se llama María Silva y nació el 14 de abril de 1982. El código de identificación personal quedaría: MASI14041982

5.3 Indicaciones sobre las preguntas

Leer todas las opciones posibles de respuesta. Esto permitirá que se complete la pregunta a partir de lo que entiende y define la persona encuestada.

Respuestas Múltiples: se trata de preguntas que contemplen la posibilidad de más de una respuestas. Se deben marcar todas las que sean necesarias. Por ejemplo: Módulo V pregunta 15.

Marcar solo una opción: son preguntas cuya respuesta son excluyentes entre sí.

Pasa a pregunta: en algunos casos, según la respuesta no se contestan todas las preguntas. Esto se indica debajo de cada pregunta. Cuando no exista indicación se continúa con el cuestionario.

Preguntas con campo abierto: son aquellas respuestas que requieren de ser completadas por el encuestador según lo que informe la persona relevada. Por ejemplo cuando se requiere completar “Otra"o ¿Cuántos?.

La importancia de registrar NS/NC: Todas las preguntas que contienen entre sus opciones de respuesta un "No sabe/no contesta”. Es indispensable que cuando la persona encuestada no sepa la respuesta o no quiera responder se marque esa opción y no dejemos en blanco la pregunta. La “no respuesta" es un dato significativo.

Carga de datos en “Sistema Social” (SISOC).

La información recolectada en el operativo de campo deberá ser sistematizada y centralizada en el la plataforma Sistema Social (SISOC), la que se establece como la plataforma nacional unificada para el almacenamiento, procesamiento y análisis de los registros del Relevamiento Nacional de Personas en Situación de Calle.

Carga de cuestionarios en versión papel

En los casos en que las jurisdicciones opten por utilizar la modalidad en papel, será responsabilidad de los equipos provinciales realizar la carga manual de cada cuestionario en el SISOC dentro de los plazos establecidos. Se recomienda que la carga sea diaria o en plazos máximos de 48 horas posteriores a la fecha del relevamiento, a fin de asegurar la actualización y trazabilidad de la base de datos.

Carga en modalidad digital

Cuando las jurisdicciones apliquen el cuestionario en formato digital (aplicación propia o provista por la SENAF), la información deberá sincronizarse con el SISOC de manera automática o mediante procesos de exportación/importación que respeten la estructura de campos y codificación establecidas.

Responsabilidades jurisdiccionales

Cada provincia y la Ciudad Autónoma de Buenos Aires serán responsables de garantizar la calidad, completitud y consistencia de la información cargada. Para ello deberán designar un referente de carga y validación que centralice el proceso y sea el nexo con el equipo técnico nacional.

6. Instructivo General de Actuación

Este apartado establece pautas generales para guiar el accionar de los equipos operativos durante el relevamiento, asegurando que la interacción con las personas en situación de calle se realice con respeto, seguridad y articulación con los recursos de asistencia disponibles. Las acciones aquí definidas no reemplazan los protocolos específicos de cada jurisdicción, sino que orientan su activación y promueven una respuesta inmediata y adecuada en casos sensibles.

6.1. Principios generales

• Respetar la dignidad, privacidad y autonomía de la persona.

• Evitar generar falsas expectativas: informar claramente el propósito del relevamiento.

• Priorizar la seguridad del equipo y de la persona entrevistada.

• Registrar cualquier incidente o acción complementaria vinculada al relevamiento.

6.2. Interacción con personas en situación de calle

Cómo nos acercamos a las personas que vamos a relevar:

• Ser cuidadosos/as con el tono que utilizamos. Depende de este primer acercamiento que las personas se brinden o no a contestar las preguntas del relevamiento.

• Se sugiere contar con elementos de asistencia inmediata, tales como mantas, ropa o comida, como forma de acercamiento.

• Se sugiere ir de a DOS (2) o TRES (3) personas a fin de cumplir distintos roles. Mientras uno conversa con la persona, el otro observa lo registrado.

• Es importante la presentación del equipo encuestador. Una presentación posible podría ser: “Hola, mi nombre es Agustina, junto con mi compañera Sol integramos un equipo del Ministerio de Desarrollo Social de la Provincia dedicado a entrevistar personas en situación de calle. El objetivo del relevamiento es conocer la población que se encuentra en esta situación y sus condiciones de vida."

• Comunicar con claridad que la participación es voluntaria y confidencial “¿Aceptás responder el cuestionario? Es Anónimo y podés dejar de responder cuando quieras-". Que sea confidencial significa que en ningún momento se podrá identificar a la persona con la información brindada. Si bien la persona nos dirá su nombre y fecha de nacimiento, en ninguna parte del cuestionario se consignará de este modo, sino que se transformará en un código de identificación que permita garantizar la confidencialidad y el anonimato.

• Una vez hecha la presentación y aclarado el carácter voluntario y anónimo de la encuesta se pedirá el consentimiento de la persona para avanzar en la entrevista. Si la persona acepta ser entrevistada, se da continuidad al procedimiento, consignando el código de identificación personal (para el cual se solicitará Nombre, Apellido y fecha de nacimiento). Si no acepta, se realiza solamente el módulo observacional.

• Evitar incomodar a la persona que se encuentra en el espacio público, no despertar a la persona si no se cuenta con ningún tipo de elemento de asistencia inmediata.

En ese caso, solo completar el módulo observacional. En el caso de despertarla informar de forma clara la ayuda disponible y junto con la entrega, invitar a participar de la encuesta del relevamiento.

6.3. Casos que requieren activación de protocolos provinciales o alertas a cargo del coordinador/ra del relevamiento.

Menores de DIECIOCHO (18) años sin acompañamiento adulto:

¿Qué hacer si observamos NNyA menores de TRECE (13) años solos y/o encuestamos a menores entre TRECE (13) y DIECIOCHO (18) años? En esos casos, se deberá informar a la coordinación del relevamiento a fin de activar de inmediato el protocolo provincial para la protección integral de NNyA.

Personas que refieren violencia (de género u otra):

Qué hacemos si observamos una situación de violencia y/o si la persona encuestada refiere ser víctima de violencia. Se deberá informar a la coordinación del relevamiento a fin de activar el protocolo provincial correspondiente a la violencia detectada. Ofrecer acompañamiento para realizar la denuncia y/o contactar a la policía o líneas específicas (por ej., Línea 144 para CABA para violencia de género).

Personas que se encuentran lastimadas y/o manifiestan algún malestar o dolor:

Qué hacer si la persona encuestada se encuentra lastimada o refiere algún tipo de malestar o dolor agudo. Se deberá informar a la coordinación del relevamiento a fin de activar protocolo local de asistencia de emergencias en salud.

Personas desorientadas en tiempo o espacio:

Qué hacer si la persona tiene un relato desordenado, sus ideas no se relacionan entre sí, presenta temores o refiere que le suceden cosas extrañas, tiene movimientos desorganizados o extraños. En esos casos se recomienda: mantener la calma, mantener una actitud postural segura pero a la vez tranquila, contener sin contradecir, mostrar interés en el relato, no ignorar ni criticar lo que comunica. DEJAR DE APLICAR LA ENCUESTA.

Se deberá informar a la coordinación del relevamiento a fin de activar el protocolo provincial de salud mental. Si no existe, contactar a una ambulancia o servicio de emergencias de salud mental a fin de evaluación de riesgos.

Personas que manifiestan hambre y/o necesidad de alojamiento inmediato:

Qué hacer si la persona manifiesta la necesidad de alimentarse, querer pasar la noche en un parador o dispositivo de alojamiento. Se deberá informar a la coordinación del relevamiento a fin de coordinar opciones para derivación y/o traslado a comedores o dispositivos de pernocte disponible, de acuerdo con la oferta local.

Personas que manifiesten no tener DNI:

Se deberá informar a la coordinación del relevamiento a fin de derivar a la persona al organismo correspondiente para la realización del DNI.

Glosario

> Servicios específicos: servicios que brindan asistencia de primera necesidad tales como alimentación, vestido y acceso a higiene, específicamente para personas en situación de calle en el ámbito local. Los mismos pueden estar gestionados por instituciones públicas o por organizaciones sociales, comunitarias, religiosas, entre otras, y cuentan con estructura física a la que concurren las PSC.

> Equipos territoriales: equipos públicos que realicen asistencia y orientación específica a PSC en el espacio público y grupos comunitarios y/o religiosos que realizan recorridas diurnas y/o nocturnas brindan alimentación y/o primera orientación, que no cuentan con estructura física a la que puedan concurrir las PSC.

> Ranchadas: lugares en el espacio público, que puede contar o no con estructura precaria tipo cartones, maderas, chapas, telas, plásticos, entre otros que dan cuenta de la intención de permanencia de las personas en ese espacio. En general, conviven varias personas, pero también puede haber personas solas. Pueden identificarse a partir de la presencia de colchones, sillones, carros de supermercado, elementos personales (bolsos, mochilas,), presencia de mascotas, herramientas que den cuenta de actividad laboral (baldes, carro, limpieza de vidrios, entre otros).

> Lugares no destinados para vivienda: Espacios públicos o privados techados y/o edificios no pensados para vivienda, como por ejemplo, locales comerciales, cajeros automáticos, guardias de hospitales, estacionamientos, plazas o parques, iglesias, puentes, paso niveles y bajo autopistas, terminales de transporte (tren, colectivos de larga distancia, aeropuertos, entradas de subtes), automóviles, botes y otros formas de transporte. Pueden variar según el contexto local. Constituyen espacios identificados en el proceso de recolección de datos.

> Dispositivos de alojamiento transitorio: tanto públicos como privados, sean de negociación diaria (refugios, paradores) como con designación de cama temporal (hogares para PSC, Centros de Integración)

> Barrido calle a calle: búsqueda activa de PSC a pie o con vehículo (en particular en zonas de baja complejidad). Incluye dimensión temporal, y posibilidad de recorrer la misma zona en distintos horarios. Requiere la articulación con equipos territoriales locales.

> Puntos fijos: aplicación del cuestionario a través de servicios específicos, no en dispositivos de alojamiento transitorio (Fase dispositivos) .

 IF-2025-107564177-APN-DNPIYPS#MCH



I. BLOQUE DE IDENTIFICACION (completado por el/la encuestador/a antes del contacto)



II. MÓDULO OBSERVACIONAL (sin contacto)

Se completa sin preguntar, a partir de lo que ve el/la encuestador/a:



III. MÓDULO DE CONSENTIMIENTO

(mínimo y necesario para iniciar)





IV. DATOS PERSONALES Y SOCIALES





V. SITUACIÓN FAMILIAR



VI. TRAYECTORIA EN CALLE



VII. INGRESOS Y ACTIVIDAD ECONÓMICA



CIERRE

Agradecimiento y finalización de la entrevista.

IF-2025-107564862-APN-DNPIYPS#MCH




ANEXO III

ACTA DE ADHESIÓN

A los ___________ días del mes de ___________ de 2025, en mi carácter de xxxxxxxxxxxxxxxxxxxxx DNI°XXXXXXX, con domicilio legal en xxxxxxxxxxxxxxxx N° xxxxxx, de la localidad de xxxxxxxxxxxxxx, Provincia de xxxxxxxxxxxxxxxx, suscribo la presente ACTA DE ADHESIÓN en el marco de lo siguiente:

Que mediante la Ley N° 27.654 se establecieron los derechos de las personas en situación de calle y en riesgo a la situación de calle que se encuentren en el territorio de la REPÚBLICA ARGENTINA y los deberes del ESTADO NACIONAL con respecto a dicha población.

Que por Decreto N° DECTO-2025-373-APN-PTE se modificaron los artículos 3° y 10° de la norma antes mencionada estableciendo en su artículo 3° como Autoridad de Aplicación a la SECRETARÍA NACIONAL DE NIÑEZ, ADOLESCENCIA Y FAMILIA del MINISTERIO DE CAPITAL HUMANO; y en el artículo 10° del Capítulo II, “Derechos y garantías de las personas en situación de calle y en riesgo a la situación de calle”, se establece que las personas tienen Derecho al acceso a una vivienda digna, y que las jurisdicciones locales, en coordinación con la Autoridad de Aplicación, deben elaborar e implementar políticas públicas de vivienda, inclusivas e integrales, tendientes a crear las condiciones para el goce efectivo de este derecho.

Que la situación de calle constituye una problemática social de carácter complejo y multidimensional cuya atención exige un esfuerzo concurrente y coordinado entre el ESTADO NACIONAL, y la [PROVINCIA/CABA] de XXXX , en el marco del sistema federal consagrado por la CONSTITUCIÓN NACIONAL.

Que en ese marco, la SECRETARÍA NACIONAL DE NIÑEZ, ADOLESCENCIA Y FAMILIA del MINISTERIO DE CAPITAL HUMANO en su carácter de Autoridad de Aplicación, ejerciendo funciones de rectoría, coordinación y acompañamiento técnico a las jurisdicciones para la implementación del relevamiento, conforme lo establece el Decreto N° 373/2025, ha definido acciones puntuales de intervención, de donde resulta oportuno contar con información pertinente y para ello se dictó la Resolución N° RESOL-2025-XXXX-APN-SN NAYF#MCH por la cual se establecen los LINEAMIENTOS METODOLÓGICOS Y DE ACTUACIÓN PARA EL RELEVAMIENTO NACIONAL DE PERSONAS EN SITUACIÓN DE CALLE identificado como IF-2025-99294844-APN-DNPIYPS#MCH.

Para ello, la [PROVINCIA DE/L XXXX/CABA] adhiere y se compromete a las siguientes cláusulas:

PRIMERA: LINEAMIENTOS METODOLÓGICOS Y DE ACTUACIÓN PARA EL RELEVAMIENTO NACIONAL DE PERSONAS EN SITUACIÓN DE CALLE.

La [PROVINCIA DE/L XXXX/CABA] llevará a cabo el Relevamiento Nacional de Personas en Situación de Calle (en adelante, “Relevamiento Nacional”) durante el plazo establecido y conforme lo establecido en los LINEAMIENTOS METODOLÓGICOS Y DE ACTUACIÓN PARA EL RELEVAMIENTO NACIONAL DE PERSONAS EN SITUACIÓN DE CALLE identificados como IF-2025-99294844-APN-DNPIYPS#MCH.

Si de la aplicación surge la necesidad de adecuación para su implementación local, esta deberá ser coordinada y validada previamente con el equipo técnico de la Autoridad de Aplicación, y posteriormente comunicada a la misma por medio fehaciente.

SEGUNDA: USO DEL FORMULARIO ÚNICO DE RELEVAMIENTO

La [PROVINCIA DE/L XXXX/CABA] implementará el uso del Formulario Único de Relevamiento de Personas en Situación de Calle válido para la recolección de datos, aprobado por la Resolución de la SECRETARÍA NACIONAL DE NIÑEZ, ADOLESCENCIA Y FAMILIA del MINISTERIO DE CAPITAL HUMANO N.° RESOL-2025-XXXX-APN-SNNAYF#MCH.

TERCERA: USO DEL SISTEMA SOCIAL “SISOC”

La [PROVINCIA DE/L XXXX/CABA] utilizará el Sistema Social "SISOC” como única herramienta oficial de carga, gestión y sistematización de los datos relevados.

Asimismo, se compromete a completar la carga de los datos en los plazos, condiciones y con los criterios técnicos establecidos en los Lineamientos Metodológicos y de Actuación para el Relevamiento Nacional de Personas en Situación de Calle, identificados como IF-2025-99294844-APN-DNPIYPS#MCH.

En caso de ser requerido, podrá remitir informes complementarios referidos a aspectos operativos o cualitativos de la implementación territorial, según solicitud expresa de la Autoridad de Aplicación.

CUARTA: USO DE LA INFORMACIÓN.

La [PROVINCIA DE/L XXXX/CABA] utilizará la información recabada en el marco del Relevamiento Nacional exclusivamente con fines estadísticos, diagnósticos y de planificación de políticas públicas. Cualquier otro uso deberá contar con el consentimiento de la Autoridad de Aplicación y deberá resguardar la confidencialidad de las personas relevadas conforme lo establecido en la Ley de Protección de los Datos Personales N.° 25.326 y sus normas modificatorias y complementarias así como también en el ANEXO II "Políticas de Privacidad” (IF-2025-79421189-APNSSPH#MCH) de la Plataforma "Sistema Social” (SISOC).

QUINTA: PLANIFICACIÓN PROVINCIAL

La [PROVINCIA DE/L XXXX/CABA] elaborará y remitirá a la SECRETARÍA NACIONAL DE NIÑEZ, ADOLESCENCIA Y FAMILIA del MINISTERIO DE CAPITAL HUMANO, la planificación operativa correspondiente a la implementación del Relevamiento Nacional en su jurisdicción.

Dicha planificación deberá presentarse, en un plazo máximo de cinco (5) días hábiles a partir de la firma de la presente acta, de acuerdo con el modelo establecido en el Anexo I de la presente acta, e incluir como mínimo el detalle de las fechas previstas para su realización, las áreas geográficas a relevar y la asignación de recursos humanos involucrados.

Ante cualquier modificación respecto del plan originalmente presentado, la Provincia y/o CABA deberá comunicar los cambios de manera formal y oportuna a través de la dirección de correo electrónico oportunamente declarada en la CLÁUSULA SEXTA, con una antelación mínima de diez (10) horas.

La ejecución del relevamiento será de exclusiva responsabilidad de la Provincia.

SEXTA: NOTIFICACIONES.

A los fines de la implementación del Relevamiento Nacional de Personas en Situación de Calle, la PROVINCIA/CABA de ____________ declara como correo electrónico oficial el _________@_______, donde serán válidas todas las notificaciones vinculadas a la implementación del citado Relevamiento y a través del cual deberá comunicar los cambios de manera formal en relación a la planificación del Relevamiento conforme lo estipulado en la CLÁUSULA QUINTA.

SÉPTIMA: INCUMPLIMIENTOS

El incumplimiento de los compromisos asumidos en la presente acta dará lugar a las siguientes consideraciones:

a) Planificación operativa: La falta de remisión de la planificación en el plazo establecido, o la omisión de comunicar en tiempo y forma las modificaciones a la misma, habilitará a la SECRETARÍA NACIONAL DE NIÑEZ, ADOLESCENCIA Y FAMILIA a requerir formalmente a la jurisdicción la subsanación inmediata.

b) Ejecución del relevamiento: La no realización total o parcial del relevamiento por parte de la Provincia y/o CABA, pese a haber suscripto la presente acta, será considerada un incumplimiento sustantivo. En tal caso, la SECRETARÍA NACIONAL DE NIÑEZ, ADOLESCENCIA Y FAMILIA dejará sin efecto la adhesión instrumentada, quedando constancia de ello en los informes oficiales de seguimiento del Relevamiento Nacional y en el Informe Anual del artículo 19 de la Ley N° 27.654.

OCTAVA: DESIGNACIÓN DE REFERENTE.

La [PROVINCIA DE/L XXXX/CABA] designará un referente, debiendo informar ello en un plazo de CINCO (5) días, contados desde la fecha de la firma de la presente, y mediante el correo electrónico declarado.

NOVENA: CAPACITACIÓN.

La [PROVINCIA DE/L XXXX/CABA] cumplirá con las capacitaciones previstas por la Autoridad de Aplicación destinadas al personal responsable del relevamiento dependiente de la [PROVINCIA DE/L XXX/CABA].

DÉCIMA: MONITOREO.

La [PROVINCIA DE/L XXXX/CABA] coordinará entre el equipo técnico de la Autoridad de Aplicación y el referente designado por la [PROVINCIA DE/L XXX/CABA], a los fines de acordar acciones de monitoreo en territorio con el objetivo de evaluar la implementación del Relevamiento Nacional.

IF-2025-107565054-APN-DNPIYPS#MCH









IF-2025-107564667-APN-DNPIYPS#MCH