MINISTERIO DE SALUD

Resolución 440/2026

RESOL-2026-440-APN-MS

Ciudad de Buenos Aires, 27/03/2026

VISTO el Expediente EX-2026-16115443- -APN-DGD#MS, la Ley N.° 22.520 y sus modificatorias, la Ley N.° 27.713, los Decretos Nros. 559 del 28 de octubre de 2023 y 1138 del 30 de diciembre de2024, las Resoluciones de este Ministerio N.° 327 del 29 de marzo de 2011 y N.º 2685 del 18 de diciembre de 2020, y

CONSIDERANDO:

Que la Ley de Ministerios N° 22.520 y sus normas modificatorias establecen las competencias del MINISTERIO DE SALUD, entre las que se encuentran entender en la planificación global del sector salud y en la coordinación con las autoridades sanitarias de las jurisdicciones provinciales y de la Ciudad Autónoma de Buenos Aires.

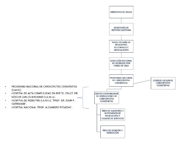
Que por la Resolución N° 327/2011 de este Ministerio se creó el CENTRO COORDINADOR DE DERIVACIONES DE PACIENTES CON CARDIOPATÍAS CONGÉNITAS en la órbita del PROGRAMA NACIONAL DE CARDIOPATÍAS CONGÉNITAS, de dependencia de la DIRECCIÓN NACIONAL DE ABORDAJE POR CURSO DE VIDA de la SUBSECRETARÍA DE RELACIONES SECTORIALES Y ARTICULACIÓN dependiente de la SECRETARÍA DE GESTIÓN SANITARIA de acuerdo a la Resolución de este MINISTERIO N° 2685/2020.

Que el CENTRO COORDINADOR DE DERIVACIONES DE PACIENTES CON CARDIOPATÍAS CONGÉNITAS tiene la responsabilidad primaria de administrar la asignación de casos de acuerdo a criterios de urgencia, distancia y capacidad de respuesta de los establecimientos.

Que dada la experiencia adquirida por dicho CENTRO COORDINADOR desde su creación, resulta necesario, oportuno y conveniente optimizar la integración del mismo, incorporando representantes de establecimientos sanitarios que constituyen centros de referencia fundamentales, por su capacidad operativa y trayectoria en la resolución de cardiopatías congénitas, como resultan ser el HOSPITAL DE ALTA COMPLEJIDAD EN RED “EL CRUCE” DR. NÉSTOR CARLOS KIRCHNER S.A.M.I.C., el HOSPITAL DE PEDIATRÍA S.A.M.I.C. “PROF. DR. JUAN P. GARRAHAN” y el HOSPITAL NACIONAL “PROF. ALEJANDRO POSADAS”, los cuales asimismo cuentan con capacidad operativa y trayectoria en la resolución de estos casos.

Que constituyen deberes de este MINISTERIO DE SALUD, entre otros, desarrollar una Red de Atención Regionalizada, estructurada en niveles de atención; como también coordinar y articular entre los distintos efectores la cooperación en red para la realización de estudios complementarios, de acuerdo a lo prescripto a su respecto por el artículo 4° de la Ley N° 27.713, por lo que la integración de estos actores permitirá un proceso de derivación más ágil y basado en evidencia clínica, fortaleciendo la eficiente toma de decisiones.

Que la SUBSECRETARÍA DE RELACIONES SECTORIALES Y ARTICULACIÓN y la SECRETARÍA DE GESTIÓN SANITARIA han prestado su conformidad a la medida.

Que la DIRECCIÓN GENERAL DE ASUNTOS JURÍDICOS ha tomado la intervención de su competencia.

Que la presente medida se dicta en uso de las facultades conferidas por el artículo 103 de la Constitución Nacional y la Ley de Ministerios N° 22.520.

Por ello,

EL MINISTRO DE SALUD

RESUELVE:

ARTÍCULO 1°.- Sustitúyese el texto del artículo 4° de la Resolución de este MINISTERIO DE SALUD N° 327 de fecha 29 de marzo de 2011, por el siguiente: “ARTÍCULO 4°.- Créase en el ámbito del PROGRAMA NACIONAL DE CARDIOPATÍAS CONGÉNITAS, el CENTRO COORDINADOR DE DERIVACIONES DE PERSONAS CON CARDIOPATÍAS CONGÉNITAS, a fin de ejecutar el proceso de derivación de casos a los establecimientos que conformen el REGISTRO NACIONAL DE PRESTADORES PARA LA ATENCIÓN DE CARDIOPATÍAS CONGÉNITAS.

El CENTRO COORDINADOR DE DERIVACIONES DE PERSONAS CON CARDIOPATÍAS CONGÉNITAS, cuya estructura organizativa se aprueba de conformidad con los ANEXOS I y II que forman parte de la presente medida, estará integrado por:

• el HOSPITAL DE PEDIATRÍA S.A.M.I.C. ‘PROF. DR. JUAN P. GARRAHAN’.

• el HOSPITAL NACIONAL ‘PROF. ALEJANDRO POSADAS’.

• el PROGRAMA NACIONAL DE CARDIOPATÍAS CONGÉNITAS, quien ejercerá la función de Coordinador.

• el HOSPITAL DE ALTA COMPLEJIDAD EN RED ‘EL CRUCE’ DR. NÉSTOR CARLOS KIRCHNER S.A.M.I.C.”

ARTÍCULO 2°.- Sustitúyese el ANEXO I aprobado por la Resolución de este MINISTERIO DE SALUD N° 327 de fecha 29 de marzo de 2011 por aquel que se aprueba por la presente como IF-2026-16796500-APN-DNACV#MS y que forma parte de la misma.

ARTÍCULO 3°.- Incorpórase como ARTÍCULO 4° bis a la Resolución de este MINISTERIO DE SALUD N° 327 de fecha 29 de marzo de 2011: “Encomiéndase a las Direcciones Ejecutivas de los Hospitales mencionados en el ARTÍCULO 4° la designación de sus representantes, a efectos de la presente, quienes deberán ser especialistas en cardiología y desempeñar sus funciones con carácter ad honorem.”

ARTÍCULO 4°.- La presente medida no implica erogación presupuestaria alguna para este Ministerio.

ARTÍCULO 5°.- Comuníquese, publíquese, dese a la DIRECCIÓN NACIONAL DEL REGISTRO OFICIAL y archívese.

Mario Iván Lugones

NOTA: El/los Anexo/s que integra/n este(a) Resolución se publican en la edición web del BORA -www.boletinoficial.gob.ar-

e. 30/03/2026 N° 18636/26 v. 30/03/2026

(Nota Infoleg: Los anexos referenciados en la presente norma han sido extraídos de la edición web de Boletín Oficial)

ANEXO I




IF-2026-16796500-APN-DNACV#MS